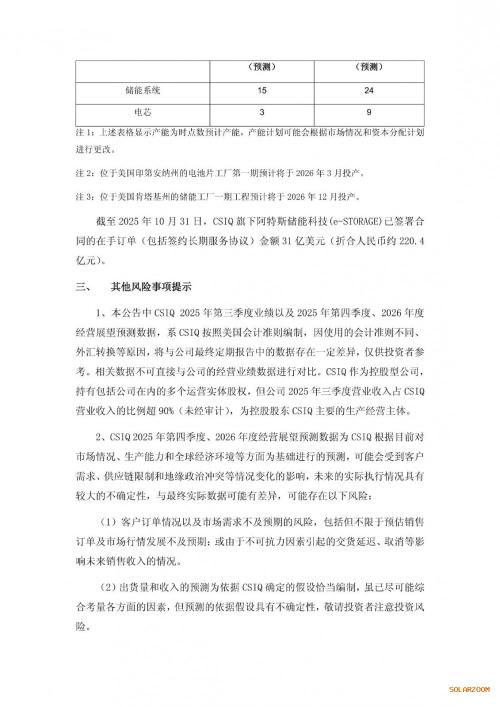
11月13日,阿特斯发布公告称,公司控股股东CSIQ预计2025年第四季度预计总收入在13亿至15亿美元(折合人民币约92.4亿至106.7亿元)之间,毛利率预计在14%至16%之间。CSIQ2025年四季度预计组件出货量在4.6至4.8吉瓦之间,预计储能系统出货量在2.1至2.3吉瓦时之间。
原公告如下:






11月13日,阿特斯发布公告称,公司控股股东CSIQ预计2025年第四季度预计总收入在13亿至15亿美元(折合人民币约92.4亿至106.7亿元)之间,毛利率预计在14%至16%之间。CSIQ2025年四季度预计组件出货量在4.6至4.8吉瓦之间,预计储能系统出货量在2.1至2.3吉瓦时之间。
原公告如下:






盘面上,两市探底回升,光伏板块上涨。相关ETF方面,光伏ETF(159857)标的指数盘中涨0.25%,申购额达7100万份,为深市同类基金第一;成交额达2.50亿元;换手率达10.39%,为同类基金第一。成分股中,金...
今天,A股上涨。截至收盘,上证指数上涨0.25%,深证成指上涨0.78%,创业板指上涨1.31%。上午,新能源赛道全线走强,电池、光伏设备等板块涨幅居前,阳光电源、宁德时代、亿纬锂能等个股大涨。最近,新...
3月9日,中国核能科技(00611)发布公告,经过初步评估,公司截至2025年12月31日止年度的未审计综合管理账目显示,预计纯利介乎约1.68亿元人民币至1.8亿元人民币,较截至2024年12月31日止年度的纯利...
*ST绿康(002868)3月9日发布2025年度报告,2025年营业收入5.17亿元,同比下降20.45%;归属于上市公司股东的净利润-1.39亿元。基本每股收益-0.9元。报告期内,光伏胶膜子公司的亏损占比在90%以上,...
安徽英力电子科技股份有限公司于2026年3月4日发布2025年年度财务报告。报告期内,公司实现营业收入22.27亿元,较上年增长20.82%;归属于母公司所有者的净利润为1311.67万元。公司主营业务包括消...
3月3日,工业和信息化部等六部门发布《关于促进光伏组件综合利用的指导意见》(以下简称《指导意见》),以全面提高光伏组件综合利用水平为目标,推动光伏组件综合利用产业健康有序发展。同时从行...
记者3日获悉,工业和信息化部等六部门日前印发关于促进光伏组件综合利用的指导意见,提出到2027年,光伏组件绿色生产水平进一步提高,废旧光伏组件综合利用产品在金属冶炼、装备制造、建材生产等...
今天(3月3日),工业和信息化部等六部门发布促进光伏组件综合利用的指导意见,以全面提高光伏组件综合利用水平为目标,推动光伏组件综合利用产业健康有序发展。指导意见提到: 到2027年,光伏组件绿...
2月28日,明冠新材(688560)发布2025年度业绩快报显示,公司全年实现营业总收入7.2亿元,同比下降16.7%;对应实现归属净利润约为-1.38亿元,上年同期为-6707.73万元。明冠新材表示,报告期内,太阳能...
3月3日,A股光伏概念股爆发,板块内协鑫集成(002506)、德业股份等多股涨停。盘面上,首航新能、固德威、禾迈股份盘中分别涨超15%、10%、10%;中来股份、艾能聚、阿特斯、天合光能、东方日升等多...
3月2日,A股三大指数涨跌不一,截至全天收盘,沪指低开高走,收涨0.47%报4182.59点;深证成指收跌0.20%,报14465.79点;创业板指冲高回落,盘中一度翻红,收跌0.49%,报3294.16点。从板块来看,油气股...
2月27日,昱能科技(688348)发布2025年业绩快报。2025年度,公司实现营业总收入115,338.14万元,较上年同期下降34.87%;归属于母公司所有者的净利润-13,110.32万元,较上年同期下降193.62%;归属于...
固德威(688390)2月27日晚间披露2025年业绩快报,公司实现营业收入88.86亿元,同比增长31.88%;归母净利润1.36亿元,同比扭亏;扣非净利润3584.22万元,上年同期亏损;基本每股收益0.56元,加权平均...
最新市场传闻称,世界首富马斯克的民营航天公司SpaceX正考虑最快于3月秘密递交首次公开募股文件。作为今年三大潜在IPO(SpaceX、OpenAI、Anthropic)中最确定的一家,此举将与其6月完成IPO的目标...
2月28日,禾迈股份发布2025年度业绩快报公告。公告显示,禾迈股份2025 年度实现营业收入 193,204.83 万元,实现归属于母公司所有者的净利润-16,038.54 万元,归属于母公司所有者的扣除非经常性损...