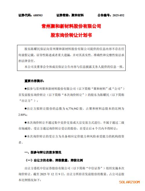
12月9日,聚和材料(688503)发布股东询价转让计划书,公司第二大股东陈耀民拟通过询价转让方式减持2.8%股份,委托中信证券组织实施。此次转让采用机构询价模式,不涉及二级市场交易,旨在降低对股价的冲击。
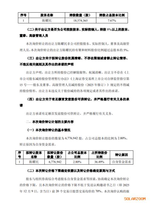
公告显示,陈耀民本次拟转让股份总数为677.69万股,占公司总股本的2.80%。作为首发前股东,其目前持有聚和材料1857.44万股,持股比例7.67%,股份来源包括首发前持股及上市后资本公积转增股本,且已全部解除限售。
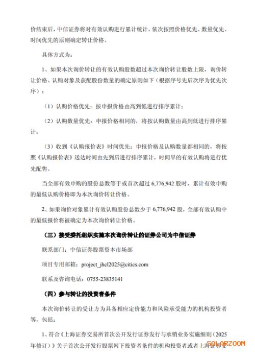
本次转让的核心机制凸显市场化特征。价格方面,下限不低于12月9日前20个交易日股票交易均价的70%,最终转让价将根据机构报价,按价格、数量、时间优先原则确定。受让方限定为具备定价能力和风险承受能力的机构投资者,且受让股份需锁定6个月。
值得注意的是,陈耀民曾于2024年11月披露减持计划,拟通过集中竞价和大宗交易减持不超过3%股份,此次询价转让或为该计划的调整实施。从公司基本面看,聚和材料2025年前三季度营收106.41亿元,同比增长8%,但受行业周期影响净利润同比下滑43%,目前正通过铜浆量产等技术突破开拓新增长点。
市场人士分析,机构锁定期及市场化定价机制将为股价提供缓冲。此次转让完成后,陈耀民仍持有5%左右股份,不会影响公司控制权及治理结构,而机构投资者的入驻或进一步优化股东结构。





扫一扫关注微信