最新最快太阳能光伏资讯
太阳能光伏网

临沂: 优先发展"自发自用、余电上网" 分布式光伏 2025光伏装机5.2GW

近日,临沂市发布《能源发展“十四五”规划(征求意见稿)》。《规划》提出,大力推广光伏发电应用,规范有序推进风电和生物质热电联产项目,到2025年,新能源及可再生能源(含抽蓄电站)发电装机达到820万千瓦,其中光伏发电装机达到520万千瓦。

文中指出,强化能源结构优化调整,大力实施“三增两减”工程。聚焦可再生能源、外电入临和天然气消费做加法,推动实施可再生能源倍增行动,突出煤炭、煤电两大行业做减法,坚决淘汰违规低质落后产能,实现能源消费增量主要由清洁能源供给、电力消费增量主要由清洁电力供应。

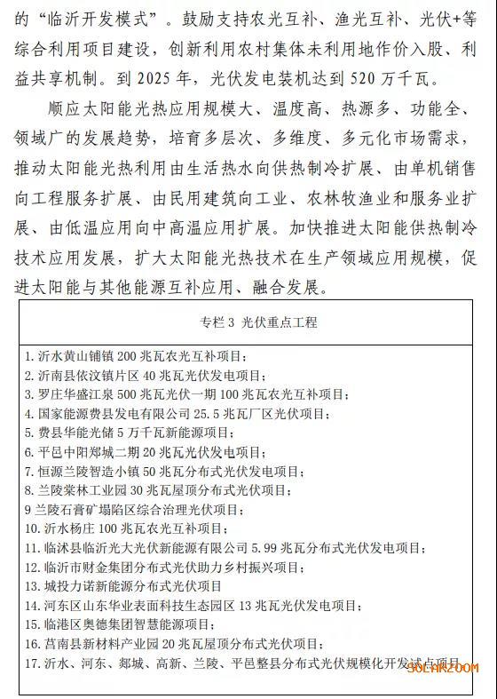
【原文如下,含17个光伏重点工程】

最新相关
三一集团发布全球首款智混泵车

三一集团发布全球首款智混泵车

上海2026年3月25日/美通社/ -- 三一近日在中国举办了以"智电革新 耀启新程"为主题的产品发布会,重磅推出全球首款智混泵车,并同步亮相多款全新智电车型。本次发布会吸引了近600名行业客户、专...

理性看待太空光伏热

今年以来,太空光伏成为全球科技与资本的双重焦点。从各国竞相布局的宏大太空能源蓝图,到商业航天产业爆发催生的用电刚性需求,再到资本市场的热烈追捧,多重力量交织共振,将这种能源形态推向聚...