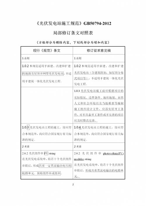
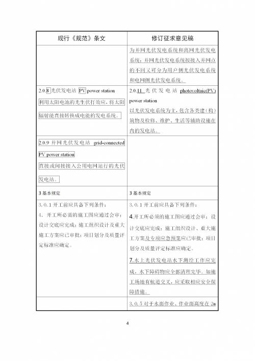
1月31日,住房和城乡建设部办公厅、中华人民共和国国家质量监督检验检疫总局联合发布关于国家标准《光伏发电站施工规范(局部修订征求意见稿)》公开征求意见的通知。文件显示,新增水上光伏施工要求包括
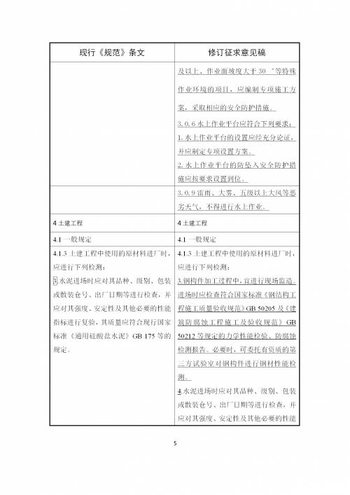
水上光伏发电站水下测绘工作应完成,水下障碍物应全部清理完毕。如施工场地有航道交叉,应采取相应安全保障措施。对于水面作业、作业面高度在2m等线及以上、作业面坡度大于30゜等特殊作业环境的项目,应编制专项施工方案,采取相应的安全防护措施。水上作业平台应符合下列要求:1.水上作业平台的设置应经充分论证,并应制定专项设置方案。水上作业平台的防坠入安全防护措施应按要求设置到位。
此外,对于光伏组件搬运等也有相应改变或者增加。
具体文件如下:











































inkMacSystemFont, "Helvetica Neue", "PingFang SC", "Hiragino Sans GB", "Microsoft YaHei UI", "Microsoft YaHei", Arial, sans-serif; letter-spacing: 0.544px; text-align: justify; background-color: rgb(255, 255, 255);">

扫一扫关注微信