12月26日上午,《湖南省新型电力系统发展规划纲要》新闻发布会在湖南省发展和改革委员会召开,会上省发改委党组副书记、副主任刘崇斌发布了《湖南省新型电力系统发展规划纲要》。

《湖南省新型电力系统发展规划纲要》是首部省级新型电力系统发展规划纲要,《纲要》共10个章节,分为5个部分,包括总体要求、发展基础与面临挑战、发展路径、重点任务和保障措施。重点提出按照“加速转型(当前至2030年),总体形成(2030年至2045年)、巩固完善(2045年以后)”的发展路径,高水平推进“一枢纽五领先”建设:即将湖南打造成为承西启东、连南接北的区域电力交换枢纽,实现清洁电力高质量发展水平领先、内陆匮能型省份电力安全保障能力领先、电力资源分类分级聚合互动创新领先、抽水蓄能和新型储能应用领先、新型电力系统深化创新改革领先,加快构建具有湖南特色的新型电力系统。基于“一枢纽五领先”的目标,提出实施六大行动:一是实施区域电力交换枢纽打造行动。二是实施清洁能源高质量发展行动。三是实施电力支撑能力提升行动。四是实施电力资源聚合互动行动。五是实施调节能力区域支撑行动。六是实施新型电力系统创新改革行动。
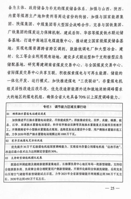
以下为原文

































扫一扫关注微信