12月12日,宇晶股份发布关于签署日常经营重要合同的自愿性信息披露公告。
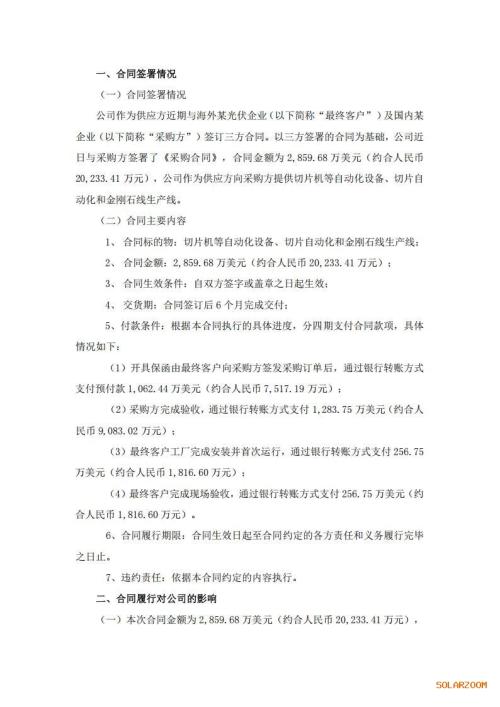
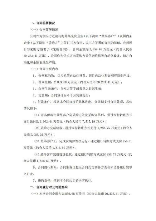
公告披露,宇晶股份作为供应方近期与海外某光伏企业(以下简称“最终客户”)及国内某企业(以下简称“采购方”)签订三方合同。以三方签署的合同为基础,宇晶股份近日与采购方签署了《采购合同》,合同金额为2.859.68万美元(约合人民币20.233.41万元),宇晶股份作为供应方向采购方提供切片机等自动化设备、切片自动化和金刚石线生产线。





12月12日,宇晶股份发布关于签署日常经营重要合同的自愿性信息披露公告。
公告披露,宇晶股份作为供应方近期与海外某光伏企业(以下简称“最终客户”)及国内某企业(以下简称“采购方”)签订三方合同。以三方签署的合同为基础,宇晶股份近日与采购方签署了《采购合同》,合同金额为2.859.68万美元(约合人民币20.233.41万元),宇晶股份作为供应方向采购方提供切片机等自动化设备、切片自动化和金刚石线生产线。





近日,中国石油和化学工业联合会组织专家在吉林对由南京工业大学、吉林燃料乙醇有限责任公司、复旦大学、南京高新工大生物技术研究院有限公司共同完成的“基于酵母细胞集群效应的燃料乙醇...
包河区大圩镇是全区首个农林废弃物综合利用中心,通过构建覆盖镇域及周边的收运网络,日处理能力60-80吨,年创收50余万元,实现废弃物“变废为宝”。运用地磅、视频监控等信息化设备,实...
实干争春早,奋进正当时。乌拉特中旗德岭山新型储能电站按下“奋进模式”加速键,企业在做好安全生产的前提下,各部门状态满格全力冲刺“开门红”,为区域能源保供和高质量发...
3月3日,朝阳县召开朝阳燕山湖抽水蓄能电站项目推进会,与辽水集团新能源公司深入对接,达成多项共识,共融共促共发展。县委书记石万田主持会议,辽水集团新能源公司董事长张玉坤,县委副书记、县长...
有投资者在投资者互动平台提问: 请问董秘减持股份后的现金是要改善公司经营布局么?是要往新能源储藏方向发展?光伏储藏2025年的贡献是比化工产品的利润率更高吧?今年贵司在国家十五五计划中对...
3月3日-4日,自治区党委常委、银川市委书记赵旭辉、银川市委常委、副市长、经开区党工委书记姜珉翰、市人大副主任、西夏区委书记庞子杰、吴忠市委常委、副市长、太阳山开发区党工委书记李成、...
3月3日,中国华电集团有限公司2026年光伏组件集中采购批次评标结果公示。项目招标情况如下: 根据中标候选公告,标段一(N型高效组件框架)由协鑫集成、爱旭太阳能、TCL中环、隆基乐叶、天合光能、...
3月2日,苏州固锝发布002079苏州固锝投资者关系管理信息20260302。银包铜浆料和纯铜浆料技术发展方面,公司已经掌握了银包铜浆料和纯铜浆料两种技术路线。银包铜浆料由于可以在现有电池产线直接...
3月4日,长源电力发布关于2026年2月电量完成情况的自愿性信息披露公告。公告显示,2026 年 2 月,长源电力完成发电量 24.83 亿千瓦时,同比降低 9.78%。其中火电发电量同比降低 9.50%,水电发电量...
全国政协十四届四次会议第一场"委员通道"集体采访今天下午在人民大会堂中央大厅北侧举行。全国政协委员、宁德时代新能源科技股份公司董事长曾毓群在谈到中国的新能源产业为什么能迅速崛起时认...
20年弹指一挥间,中国光伏完成了从跟跑到领跑的华丽转身,不仅改变了"两头在外"的 市场格局,并成为了推进全球碳达峰碳中和的桥头堡。在上游多晶硅环节,我国多晶硅建成产能超300万吨/年,在全球占...
2026年1月,全国新增建档立卡新能源发电(不含户用光伏)项目共5690个,其中风电项目66个,光伏发电项目5618个(集中式光伏发电项目79个,工商业分布式光伏发电项目5539个),生物质发电项目6个。风电...
春节前夕,素有"天府明珠"美誉的成都新都区,处处洋溢着辞旧迎新的喜庆氛围。在这万家团圆的时刻,街头巷尾悄然出现了一抹灵动的"氢"风景——20台崭新的8.5米氢能公交车披着节日的盛装...
东京2026年3月3日/美通社/ -- 旭化成微电子株式会社(总公司: 东京都千代田区、法定代表人总经理: 篠宫秀行、以下简称"旭化成微电子")宣布,该公司于1983年实现的"薄膜霍尔元件商业化"荣获电气...
弗吉尼亚州阿灵顿--(美国商业资讯)-- Venture Global, Inc. (NYSE: VG)和Trafigura今日宣布签署一份新的具有约束力的协议,自2026年起的五年内,Trafigura每年将向Venture Global采购约50万吨...
近日,河南超拓新能源科技有限公司(以下简称“河南超拓”)迎来喜讯: 公司参与建设的储能项目已全面完成设备安装与系统调试,正式进入试运行阶段。这标志着河南超拓在储能技术应用与项...