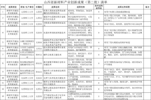
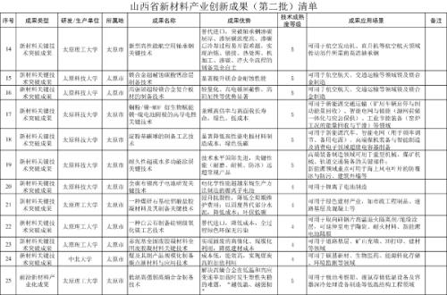
据全球液流电池网获悉,近日,山西省工业和信息化厅正式公布了山西省第二批新材料产业创新成果清单。山西国润储能科技有限公司自主研发的“低成本长寿命全氟磺酸离子膜”凭借其填补国内高端离子膜空白、性能比肩国际先进水平、卓越的产品稳定性和高达九级的技术成熟度,成功入选。这一成果标志着山西国润储能科技有限公司在关键电化学材料领域取得了重要突破,对保障能源战略安全、推动储能与氢能产业自主化发展具有重要意义。

全氟磺酸离子膜是高性能全钒液流电池、氢燃料电池、水电解制氢装置等先进电化学装备的核心部件,其性能直接决定着设备的效率、寿命与成本。长期以来,该材料的高端市场主要由少数国际化工巨头主导,是我国储能产业链中亟待补强的关键一环。国润储能此次入选的创新成果,正是瞄准这一“卡脖子”难题,实现了从技术追赶到并行引领的跨越。
本成果源于国润储能核心技术团队在离子膜领域持之以恒地深耕与创新。通过长期技术积累与集中攻关,公司在材料分子设计、制备工艺及工程化放大等关键环节取得了一系列原创性突破。目前,相关技术已获得4项发明专利授权及13项实用新型专利保护,构筑了坚实的技术护城河。
本次入选山西省新材料产业创新成果清单,是对山西国润储能科技有限公司技术创新实力与产业贡献的权威认可。公司将以此次突破为新起点,进一步深化研发创新,加快市场拓展,助力我国在新材料领域赢得更大竞争优势。
以下为原文
、

关于山西省新材料产业创新成果(第二批)清单的公示
根据《关于组织开展新材料产业创新成果及典型应用场景征集工作的通知》要求,经单位申报、地市及高校院所择优推荐、部门审核,现将我省第二批新材料产业创新成果清单予以公示(详见附件)。如有异议,请在公示期内与省工业和信息化厅新材料工业处联系。
公示时间:2025年12月11日至2025年12月17日(5个工作日)
联系电话:0351-3046794
附件:山西省新材料产业创新成果(第二批)清单




扫一扫关注微信