2025年注定是个动荡的年份,即使到了最后几个工作日也不太平。
2025年12月28日晚间,亿晶光电发布公告称,公司收到安徽省全椒经济开发区管理委员会送达的《听证通知书》。
全椒县夜半发听证通知,亿晶光电第二天开盘股价就躺平。被地方国资追着要钱,亿晶光电可能还是头一家,但恐怕不是最后一家,只是疯狂2025的一个缩影。
在产能过剩、价格战持续的双重挤压下,多家企业行业债务与信用风险集中爆发。从上游硅料企业到组件厂商,从跨界新势力到老牌上市公司,资金链断裂、资产被冻结、政府追讨补贴等负面消息屡见不鲜。
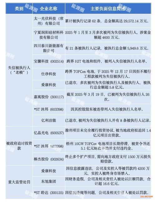
根据对公开信息的不完全统计,2025年光伏行业负面事件涉及的主要企业及其金额情况如下:

这些企业大多曾因跨界投资或激进扩张而风光一时,如今深陷债务纠纷。
数据显示,太一光伏科技(常州)有限公司以62条被执行记录、总金额高达29.572.14万元的“成绩”位居榜首。
这家曾经的明星企业如今已成为行业过度扩张的典型案例。
宁夏润阳硅材料科技有限公司在2025年1月至3月间多次被列为失信被执行人,涉案金额超4600万元。同期,四川泰川新能源有限公司也有21条被执行人记录,被执行总金额达5.949.6万元。
跨界进入光伏领域的企业成为重灾区。宝馨科技(002514)跨界HJT电池和组件后,最终被列入失信被执行人名单。仕净科技跨界TOPCon电池,于2025年12月17日因拒不履行工程款被列为失信被执行人。
已退市的爱康科技多次被列为失信被执行人及被执行人,被执行总金额超5.8亿元。嘉寓股份(300117)截至2025年3月19日已被列为失信被执行人26次。
沐邦高科(*ST沐邦)因其控股股东被连带列入失信被执行人名单,而亿利洁能已退市,被列为失信被执行人并有8条被执行人记录。
随着光伏行业政策环境变化,地方政府开始对未履行投资协议的企业追讨投资款,这标志着粗放补贴时代的终结。
亿晶光电(600537)的滁州项目未完全履行投资协议,被当地政府拟追回1.4亿元项目出资款。总投资103亿的“大饼”,政府是一口也不想再吃。
类似的还有*ST沐邦(603398)的梧州10GW TOPCon电池项目。由于长期停滞,被责令退还5.1亿元财政补助并支付违约金。停摆的项目让政府无法再缄默下去。
棒杰股份(002634)终止多个扩产项目,也需向地方政府支付1500万元损失赔偿款。
这些案例勾勒出光伏投资热潮退去后,政企关系的新变化——投出去的钱,要看到回报,要听到声响。
除了债务问题,光伏企业在2025年还面临监管层的严格审查,合规成本显著提高。
爱康科技因信息披露违法,公司及实控人等被罚款约4200万元,实控人被终身市场禁入。
东旭集团因财务造假,公司及相关责任人被处以巨额罚款,合计超16.6亿元,这一数字在行业内引发震动。
*ST聆达(300125)也因信披违规等问题,公司及相关责任人被处以罚款。
这些处罚案例均表明,监管层对光伏行业的财务透明度要求不断提高。
2025年的光伏,头部企业尚且承压,二三线企业生存空间更被大幅挤压。而尖锐矛盾的爆发,最终导致资金与合作破裂。大胆预测一下,2026年的热词,会不会是“讨债”二字?

扫一扫关注微信