

近日,长沙市发改委发布《关于开展2018下半年度长沙市分布式光伏发电项目补贴申报的通知》,通知明确,2014年-2020年期间,在长沙市建成且并网发电的分布式光伏发电项目,以相关电力公司统计发电量起始日为准,自并网发电之日起按其实际发电量给予0.1元/千瓦时补贴。原文如下:
各区县(市)能源局(办):
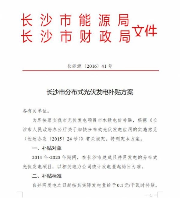
根据长沙市能源局、长沙市财政局《长沙市分布式光伏发电补贴方案》(长能源〔2016〕41号)有关规定,现开展我市2018下半年度分布式光伏发电项目补贴申报工作,其中:个人分布式光伏发电项目由区县(市)能源局(办)负责审核,单位分布式光伏发电项目由区县(市)能源局(办)初审合格后报市能源局复核。所有项目审核确认清单(附件1)加盖公章后,与单位分布式光伏发电项目材料于11月2日前一并报送至市能源局项目管理科。项目申报所需资料见附件2,相关材料可于长沙市发改委网站能源建设栏目下载。
项目审核确认清单及单位分布式光伏发电项目申报材料提交地点:长沙市能源局项目管理科(市政府二办610)
联系方式:郭雅琴88667913
监督电话:喻文辉88667902
长沙市能源局
2018年10月15日
附件下载:
1、区县(市)分布式光伏发电项目审核确认清单(详见配图)
2、长沙市分布式光伏发电补贴方案.doc

扫一扫关注微信