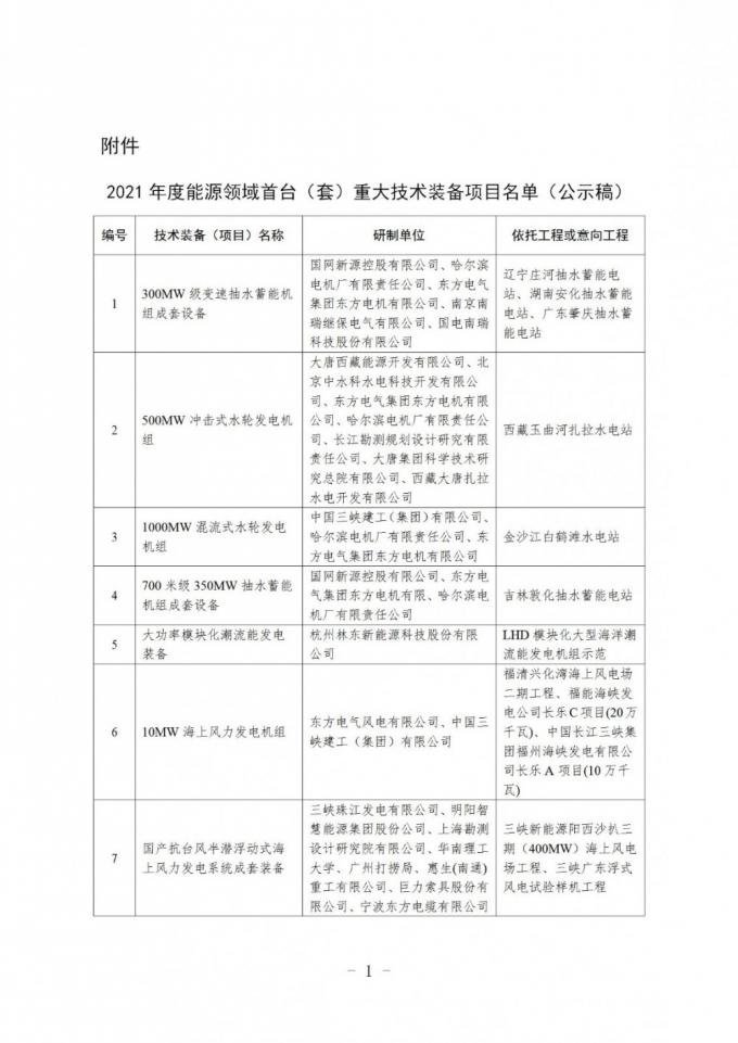
12月22日,国家能源局综合司公示了2021年度能源领域首台(套)重大技术装备项目,共有76项技术装备列入2021年度能源领域首台(套)重大技术装备项目清单。
其中大规模塔式太阳能热发电聚光镜场成套装备、100MW熔盐塔式光热电站吸热器、HJT2.0异质结电池PECVD量产设备、大开口槽式集热器、适用于光热与储热系统的大功率熔盐吸热器与熔盐蒸汽发生系统、并网友好型风光储场站群智慧集控与运维系统等6项涉及光伏、光热、光储技术装备入列名单,研制单位包括中控太阳能、首航高科、迈为股份等。具体为:

公示时间为2021年12月22日至28日。
原文如下:
国家能源局综合司关于2021年度能源领域首台(套)重大技术装备项目的公示
为持续推进能源领域首台(套)重大技术装备示范应用,加快能源重大技术装备创新,切实保障关键技术装备产业链供应链安全,我局组织了2021年度能源领域首台(套)重大技术装备申报及评定工作。
根据《国家能源局关于促进能源领域首台(套)重大技术装备示范应用的通知》(国能发科技〔2018〕49号)、《能源领域首台(套)重大技术装备评定和评价办法(试行)》(国能发科技〔2019〕89号)等有关要求,经组织专家评审和复核,我局拟将“300MW级变速抽水蓄能机组成套设备”等76项技术装备列入2021年度能源领域首台(套)重大技术装备项目清单(具体名单见附件),现予以公示。
公示期间,任何单位或个人可对公示内容提出书面异议。异议材料应注明真实姓名和联系方式,提出异议的单位或个人应对异议材料的真实性和可靠性负责。对匿名或无具体事实依据的异议,以及涉及自身利益的不正当要求,不予受理。
公示时间:2021年12月22日至28日
电话:010-81929235
邮箱:nea_kj@163.com
附件:2021年度能源领域首台(套)重大技术装备项目名单(公示稿)
国家能源局综合司
2021年12月21日









“十四五”初年,在“双碳目标”背景下,为助力能源转型,促进企业创新、产业变革与社会可持续发展,国际能源网凭借16年蓄积之力,继续构筑产业重磅年度盛会。
“2021第六届中国光伏产业论坛”将在北京举办。论坛以“能源转型光伏先行”为主题,将深入解读新时代能源高质量发展形势与政策,探讨新型电力系统下光储充一体化的发展机遇,宣扬业内新技术、新产品与创新理念,探索光伏产业发展新目标,并对光伏产业各先进企业进行表彰,凝心聚力为实现碳达峰、碳中和献计献策!
来源:国家能源局

扫一扫关注微信