宽带隙钙钛矿太阳能电池是叠层太阳能电池的关键组成部分,但其在环境空气中的制备——工业规模化的重要前提——会引入大量的晶界缺陷,从而阻碍电荷传输。为此,我们提出了一种晶界能带反转策略,采用二丁基二硫代氨基甲酸铅(PbDBuDTC)作为界面钝化剂,同时实现了对1.68 eV宽带隙钙钛矿薄膜的缺陷钝化以及晶界与晶粒间能带弯曲方向的反转。开尔文探针力显微镜结果表明,PbDBuDTC处理反转了晶界与晶粒内部的功函数差异,将原本的p-n-p型结转为n-p-n结,从而促进了电荷分离。结合对空位缺陷的钝化作用,基于该策略的倒置结构器件实现了22.2%的功率转换效率,是目前空气中制备的1.68eV宽带隙钙钛矿电池中最高效率之一。此外,PbDBuDTC的还原性(能将I2和I3-还原为I-)以及疏水性丁基链的引入,赋予了器件优异的稳定性:未封装的器件在25 °C、30% RH条件下放置1000小时后,仍能保持初始效率的90.7%。本研究通过晶界能带反转策略,成功实现了高效率与环境制备的兼容性,推动了钙钛矿光伏技术的产业化进程。
图文信息


图1.晶界处的能带示意图(a)典型的p型吸收材料(如Sb₂Se₃、CZTS、CdTe)中有益的p-n-p结。 (b)典型的n型吸收材料(如钙钛矿)中有益的n-p-n结。符号“-”和“+”分别代表电子和空穴。 “E”表示内建电场。


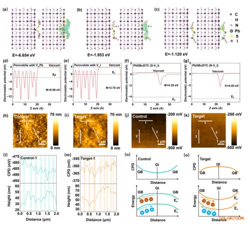
图2. PbDBuDTC钝化FAPbI3(100)晶面时(a) Pb2+填充V_Pb、(b) S填充V_I和(c) N填充V_I的结合能和差分电荷密度。含有(d) V_Pb和(e) V_I的钙钛矿功函数的DFT计算。 PbDBuDTC分子在(f) S-V_I和(g) N-V_I状态下的功函数的DFT计算。 (h)对照和(i)目标钙钛矿膜的原子力显微镜。(j)对照和(k)目标钙钛矿膜的KPFM。(l)对照膜和(m)目标膜对应区域的相对VCPD线扫描光谱。图h-k中三个线扫描区域用白线(“1”、“2”、“3”)标记。相对VCPD线扫描光谱(l, m)分别显示了从线“1”中提取的对照膜和目标膜的数据。从“2”和“3”线扫区域提取的相应数据见补充图S12和S13.(l)和(m)中的垂直透明矩形作为导向,将形貌特征(例如GBs)与其相应的CPD对齐,从而实现膜形貌和功函数之间的直接空间关联。(n)对照膜和(o)目标膜的CPD和GBs与GIs之间的能带弯曲。示意图,其中“−”表示电子,“+”表示空穴。


图3. (a)转移和处理过程中对照和目标钙钛矿膜在空气暴露下的XRD谱图。(b)对照和目标钙钛矿膜中pb 4f的XPS光谱。(c)对照钙钛矿膜、PbDBuDTC膜和目标钙钛矿膜中S 2p的XPS光谱。(d)未钝化和二次退火的钙钛矿膜的表面SEM图像,(e)只进行了二次退火的钙钛矿膜,(f)同时进行了钝化和二次退火的钙钛矿膜。(g)未经过钝化和二次退火的钙钛矿薄膜,(h)只经过二次退火的钙钛矿薄膜,(i)同时经过钝化和二次退火的钙钛矿薄膜的晶粒尺寸分布。


图4. (a)含PCBM的对照和目标钙钛矿膜的PL和(b) TRPL光谱。(c)不含PCBM的对照和目标钙钛矿膜的PL和(d) TRPL光谱。(e)开路电压(VOC)对光强的依赖性。(f)对照和目标电子器件的暗I-V曲线。


图5. (a) PSC器件结构示意图。对照和目标器件(每组10个器件)的(b) PCE、(c) FF、(d) JSC和(e) VOC箱形图。(f)对照器件和目标器件的J-V曲线。(g)对照和目标器件的EQE。(h)对照和目标器件在N2中300s测得的SPO曲线。(i)在N2环境下,连续1个太阳照射时,对照器件和目标器件的MPPT曲线。


图6. (a) (1)未氧化的FAI在DMF溶液中的照片,(2)氧化的FAI在DMF溶液中的照片,以及(3)经PbDBuDTC还原的FAI在DMF溶液中的照片。(b)对照钙钛矿薄膜和(c)目标钙钛矿薄膜上水滴的接触角。(d)未封装的对照钙钛矿薄膜与目标钙钛矿薄膜在25 °C ± 5 °C和30 % ± 10 %相对湿度条件下的储存稳定性。
总结
本研究证明,PbDBuDTC作为一种多功能界面修饰剂,可同步调控钙钛矿晶界的电子特性并高效钝化缺陷。通过结合开尔文探针力显微镜与理论计算,我们发现PbDBuDTC能够引发晶界处电势分布的显著反转,将局部电子结构从p-n-p构型转变为n-p-n构型,从而促进载流子分离与传输。第一性原理计算与系统表征进一步证实,PbDBuDTC的官能团可有效钝化钙钛矿晶格中的空位缺陷,抑制非辐射复合。这些效应的协同作用使得采用PbDBuDTC的反式钙钛矿太阳能电池实现了22.2%的光电转换效率,为完全在环境空气中制备的1.68 eV宽带隙钙钛矿太阳能电池设立了新标杆。此外,PbDBuDTC独特的分子结构(具有四个疏水性丁基基团)及其抑制碘离子氧化为碘单质的本征能力,赋予器件优异的环境稳定性—在环境空气(25°C ± 5°C,30% ± 10% RH)中存储1000小时后,仍能保持初始光电转换效率的90.7%。
器件制备所有器件制备步骤(除银电极热蒸镀外)均在环境空气条件下进行(温度20-30°C,相对湿度20-40%)。 ITO玻璃衬底依次在肥皂液、去离子水和乙醇中进行超声清洗(各15分钟),随后用压缩空气吹干,并进行20秒等离子体处理以获得亲水表面。将NiOx水溶液(15 mg mL-1)以1500 rpm转速旋涂30秒于ITO衬底上,并于100°C退火10分钟。随后,将Me-4PACz乙醇溶液(1.8 mg mL-1)以4000 rpm转速旋涂30秒于NiOx层上,并于100°C退火10分钟。钙钛矿前驱体溶液采用一步法旋涂工艺沉积:首先以2000 rpm旋涂45秒,在最后10秒内加速至7000 rpm,并于第41秒时滴加200 μL乙酸乙酯。所得薄膜在100°C退火20分钟。随后,将200 μL PbDBuDTC乙酸乙酯溶液(3 mg mL-1)以4000 rpm转速旋涂30秒,并于100°C退火1分钟。依次沉积PCBM层(氯苯溶液,20 mg mL-1.2000 rpm,30秒)和BCP层(乙醇溶液,1 mg mL-1.5000 rpm,30秒),其中PCBM层在100°C退火1分钟。最后,在真空环境下热蒸镀95.5 nm厚银电极。所有器件的有效面积为0.09 cm2.
【文章链接】
Grain Boundary Engineering Enables 22.2%-Efficient Inverted Wide-Bandgap Perovskite Solar Cells in Ambient Air.
https://pubs.acs.org/doi/10.1021/acsnano.5c15499
【通讯作者简介】
王亮教授简介:王亮,教授,博士生导师,齐鲁青年学者,山东省优青,山东省泰山学者青年专家,山东省高层次人才。2017年7月于华中科技大学武汉光电国家研究中心获得博士学位,2019年3月至2023年2月在华中科技大学武汉光电国家研究中心从事博士后研究工作,主要从事新一代半导体材料器件及薄膜光电子器件的集成一体化研究研究主要包括发光二极管、太阳能电池、探测器和器件集成等。迄今为止,以第一/通讯作者(含共同)的身份在Nat. Energy、Nat. Commun.、Sci. Adv、Advanced Materials、Device、Adv. Energy. Mater. 、Adv. Funct. Mater. 、ACS Energy Lett.等期刊上发表高水平论文。先后于2017年获得中国电子学会全国优秀博士论文,于2020年获得中国电子学会自然科学二等奖,于2023年湖北省自然科学一等奖。
陈召来教授简介:陈召来,山东大学教授,博士生导师。中国材料学会太阳能材料分会专家委员,国际知名SCI期刊Frontiers in Chemistry客座编辑。2018年11月入选山东大学齐鲁青年学者,2021年入选山东省科协青年托举工程。研究方向为光电功能材料与器件。2011年本科毕业于吉林大学化学学院,2016年于吉林大学化学学院取得博士学位,师从杨柏教授。2016年7月-2017年8月在美国内布拉斯加大学林肯分校(UNL)从事博士后研究工作,导师为钙钛矿领域著名的Jinsong Huang教授。2017年11月-2019年1月在沙特阿卜杜拉国王科技大学(Kaust)从事博士后研究工作,导师为钙钛矿单晶领域著名的Osman Bakr教授。2019年1月至今,进入山东大学晶体所工作。近些年,在Nat. Commun.、Adv. Mater.、Energy Environ. Sci.、Adv. Funct. Mater、Adv. Energy Mater.、ACS Energy Lett.等国际知名期刊发表学术论文30余篇,发表论文谷歌引用3000余次,H因子25.
于伟泳教授简介:于伟泳,化学与化工学院教授,博士生导师,国家杰出青年科学基金获得者。获国家自然科学二等奖、中科院自然科学一等奖、吉林省自然科学技术一等奖、吉林省自然科学学术成果一等奖、山东省高等学校优秀科研成果一等奖;Clarivate高被引作者,Stanford-Elsevier全球前2%科学家;发表论文375篇,h指数为80;拥有中美英德授权专利34件;出版中文专业书《胶体半导体量子点》,英文实验教材3本。主要研究功能高分子和光电纳米材料的制备及其在能源、电子、生物医学、环境、催化等方面的应用,如太阳能电池、LED彩色显示和白光照明、可穿戴健康监护感知、电致变色智能玻璃和光热控制、净化水(光催化、纳米吸附)等。
【第一作者介绍】
王振宇:山东大学晶体材料研究院在读硕士,主要研究方向为空气中制备钙钛矿太阳能电池。目前以第一作者发表1篇SCI论文,1篇北大核心论文,涵盖钙钛矿太阳能电池和光催化等方向。
【课题组介绍】
https://faculty.sdu.edu.cn/yuweiyong/zh_CN/
【课题组招聘】
课题组致力于纳米材料的制备与性能研究,用于能源、光电器件、环境和生物医学等方面,欢迎具有有机合成、高分子、纳米材料、超材料、电致变色、模拟计算、柔性电子、智能可穿戴设备、纳米医学、环境、微纳光电子、光电器件等经验的研究者(应聘正高、副高、博士后或人才计划)。敬请将个人简历发送到yuwy@sdu.edu.cn后详谈。

扫一扫关注微信