柔性钙钛矿太阳能模块(f-PSMs)是当前可再生能源技术中的关键创新,为实现可持续高效能源解决方案提供了路径。然而,在不牺牲效率或不增加材料成本的前提下实现运行稳定性仍然是一个重大挑战。
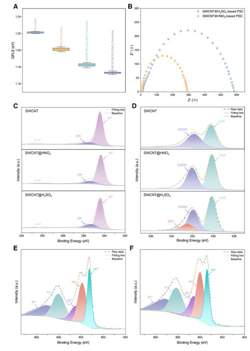
本研究萨里大学Zhang Wei、S. Ravi P. Silva、中国科学院成会明院士、侯鹏翔、武汉理工大学卜童乐、电子科技大学白赛等人探索了将单壁碳纳米管(SWCNTs)作为窗口电极应用于可扩展f-PSMs的制造,实现了超过20%的卓越功率转换效率(PCE)。SWCNT薄膜的优异稳定性使得所制备的f-PSMs能够在承受各种外部应力的同时保持高性能。在模拟真实环境条件(包括昼夜循环)下,基于SWCNT的f-PSMs表现出比采用传统氧化铟锡(ITO)电极的对比器件更优越的稳定性。
通过用易获得的SWCNT替代稀缺且昂贵的ITO,这项工作强调了SWCNT在提升柔性太阳能技术可持续性与可扩展性方面的潜力。这些发现弥合了实验室研究与实际制造应用之间的差距,推动了柔性光伏的商业化进程。
研究亮点:
效率突破:采用硫酸处理的单壁碳纳米管(SWCNT@H₂SO₄)作为窗口电极,实现了刚性钙钛矿电池24.5%、柔性电池23%以及柔性模块(11.5 cm²)超过20%的转换效率,创下了无ITO柔性钙钛矿太阳能模块的效率纪录。
稳定性显著提升:SWCNT电极具备优异的疏水性、化学惰性和机械柔韧性,使器件在高温(85°C)、高湿(55% RH)、持续光照及反复弯折(1000次,曲率半径5 mm)等严苛条件下仍保持超过95%的初始效率,远超ITO基器件。
低成本与可扩展性:SWCNT薄膜的原料成本仅为ITO的约1/6.且可通过卷对卷(roll-to-roll)工艺进行大面积制备,为低成本、可大规模生产的柔性光伏技术提供了可行路径。








Jing Zhang et.al Integrating SWCNT to bridge the stability divide in scalable and manufacturable flexible perovskite solar modules Joule 2025
DOI: 10.1016/j.joule.2025.102225
https://doi.org/10.1016/j.joule.2025.102225

扫一扫关注微信