1月16日,宝馨科技发布关于公开挂牌出售子公司部分资产的公告。
公告显示,宝馨科技子公司内蒙古宝馨绿能新能源科技有限公司(以下简称“内蒙古宝馨”)拟通过公开挂牌转让的方式出售其所持有的一批在建的光伏异质结组件设备及组件设备配套的机电辅助设施设备等实物资产。
本次交易标的为内蒙古宝馨所持有的一批在建的光伏异质结组件设备及组件设备配套的机电辅助设施设备等实物资产(以下简称“标的资产”),现存放于内蒙古宝馨园区内。交易标的产权权属清晰,内蒙古宝馨对该产权拥有完全的处置权且不存在任何限制条件。
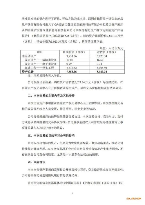
根据评估,本次将以资产评估值5.023.34万元(含税)为挂牌底价,在内蒙古产权交易中心公开挂牌转让标的资产,最终交易价格根据竞价结果确定。





扫一扫关注微信