10月20日,天津市发展改革委、市工业和信息化局发布《天津市深化新能源上网电价市场化改革实施方案》、《天津市增量新能源项目机制电量竞价工作实施细则》,以及官方文件解读(政策原文见附件)。根据文件,
一、存量项目:
机制电量规模:与现行具有保障性质的新能源电量规模相衔接,单个项目纳入机制电量的年度比例默认为该项目投产年份至2025年12月31日,各自然年度域内非绿电交易电量占域内全部结算电量比例的最低值(百分比四舍五入取整)。
机制电价:按照各项目现行非市场化电量价格政策执行。(基本保持在每千瓦时0.3655元水平)
执行期限:期限起始时间为2026年1月1日,截止时间为以项目投产时间计算的全生命周期合理利用小时数与投产满20年较早者
二、增量项目:
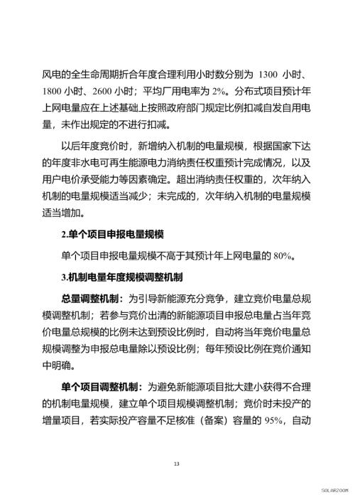
机制的电量规模:与现有新能源非市场化电量比例适当衔接;单个项目申请纳入机制的电量,可适当低于其全部上网电量。
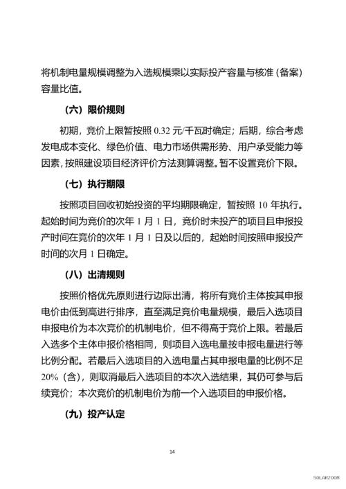
机制电价:竞价上限暂按照0.32元/千瓦时确定;
执行期限:初期按照10年执行。
官方解读文件
一、《天津市深化新能源上网电价市场化改革实施方案》制定的背景是什么?
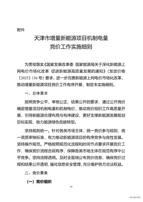
为贯彻党的二十届三中全会精神和党中央、国务院关于加快构建新型电力系统、健全绿色低碳发展机制的决策部署,落实电力市场化改革有关要求,国家发展改革委、国家能源局印发《关于深化新能源上网电价市场化改革促进新能源高质量发展的通知》(发改价格〔2025〕136号),实施新能源发电上网电价市场化改革。为落实国家有关要求,推动改革措施在我市平稳落地,有序实现新能源项目全面入市,我们制定了《天津市深化新能源上网电价市场化改革实施方案》。
二、《天津市深化新能源上网电价市场化改革实施方案》的主要内容是什么?
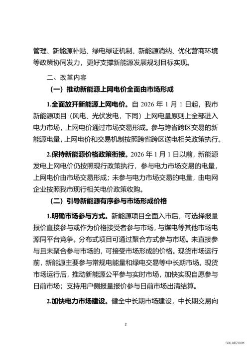
《天津市深化新能源上网电价市场化改革实施方案》在国家改革措施的基础上,主要明确以下内容:一是有序推动新能源上网电价全面由市场形成。明确新能源项目全面入市时间节点,全面放开新能源上网电价,保持新能源入市前后的价格政策衔接;二是引导新能源有序参与市场形成价格。进一步明确新能源项目全面入市后的市场参与方式以及我市电力市场建设的计划和方向,合理释放价格信号,引导行业健康发展;三是建立健全支持新能源高质量发展的制度机制。建立新能源可持续发展价格结算机制,区分存量项目和增量项目分策实施,进一步明确存量和增量项目机制电量规模、机制电价以及结算方式,确保新能源可持续发展价格结算机制的有效实施。四是做好政策衔接。对可再生能源补贴、代理购电机制、绿电绿证收益以及新能源配储等相关政策规定进行明确,保持政策衔接。
在制定《天津市深化新能源上网电价市场化改革实施方案》的同时,我们还制定了《天津市增量新能源项目机制电量竞价工作实施细则》,对竞价有关政策、竞价程序等进行详细规定,确保增量项目机制电量竞价工作有序开展。
三、天津市新能源项目全面入市的时间节点是何时?过渡期如何保持价格政策的衔接?
结合我市现行电力市场建设进展,自2026年1月1日起,我市新能源项目上网电量原则上全部进入电力市场,上网电价通过市场交易形成。为做好政策衔接,2026年1月1日以前,新能源发电上网电价仍按照现行政策执行。参与电力市场交易的电量,上网电价由市场交易形成;未参与电力市场交易的电量,由电网企业按照我市现行相关电价政策收购。
四、新能源项目全面入市后如何参与市场?市场交易规则会有哪些变化?
新能源项目全面入市后,可选择报量报价直接参与市场或作为价格接受者参与市场。其中,分布式项目可通过聚合方式参与市场,未直接参与且未聚合参与市场的,可接受市场形成的价格。
当前,我市现货市场尚未运行,新能源项目主要通过参与常规电能量和绿电交易等中长期市场实现入市;未来,我市将进一步健全中长期市场建设,推动中长期交易向更长、更短周期双向延伸,逐步完善中长期和绿电市场交易规则,加快落地分时交易,强化电力现货市场建设。待现货市场运行后,将推动新能源公平参与实时市场,加快实现自愿参与日前市场,并支持用户侧报量报价参与日前市场出清结算,更好发挥市场在价格形成方面的作用。
五、为什么要建立新能源可持续发展价格结算机制?
新能源发电具有随机性、波动性、间歇性,发电价格可能随着市场供需变化大幅波动,不利于新能源可持续发展。在推动新能源全面入市的同时,建立了新能源可持续发展价格结算机制。即:对纳入机制的电量,当市场交易价格低于机制电价时给予差价补偿,高于机制电价时扣除差价,差价结算费用纳入系统运行费用,由全体工商业用户按月分摊或分享。未列入机制的电量,不受机制电价保护,按照市场交易价格结算。通过这种“多退少补”的差价结算方式,让新能源企业能够有合理稳定的预期,从而促进行业平稳健康发展,更好助力“双碳”目标的实现。
六、如何区分存量项目和增量项目?
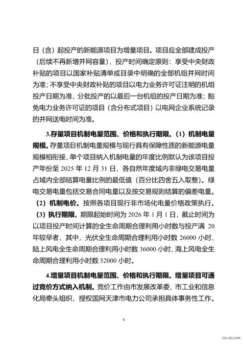
根据国家规定,2025年6月1日(不含)以前投产的新能源项目为存量项目;2025年6月1日(含)起投产的新能源项目为增量项目。项目应全部建成投产(后续不再新增并网容量),投产时间确定原则为:享受中央财政补贴的项目以国家补贴清单或目录中明确的全部机组并网时间为准;不享受中央财政补贴的项目以电力业务许可证注明的机组投产日期为准,分批投产的以最后一台机组的投产日期为准;豁免电力业务许可证的项目(含分布式项目)以电网企业系统记录的并网送电时间为准。
七、存量项目机制电量规模、价格以及执行期限
一是机制电量规模。存量项目机制电量比例总体与现行具有保障性质的新能源电量规模相衔接。具体项目纳入机制的电量实施比例控制,初始年度比例默认为该项目投产年份至2025年12月31日,各自然年度域内非绿电交易电量占域内全部结算电量比例的最低值。二是机制电价。存量项目机制电价按照各项目现行非市场化电量价格政策执行,与原有价格政策有效衔接,基本保持在每千瓦时0.3655元水平,确保存量项目收益的稳定性。三是机制执行期限。存量项目机制执行期限起始时间为2026年1月1日,与全面入市时间节点衔接。截止时间为以项目投产时间计算的全生命周期合理利用小时数与投产满20年较早者。其中,光伏全生命周期合理利用小时数26000小时、陆上风电全生命周期合理利用小时数36000小时、海上风电全生命周期合理利用小时数52000小时。
八、增量项目机制电量规模、价格以及执行期限
增量项目通过竞价纳入机制保护。一是机制电量规模。首年新增纳入机制的电量规模与现有新能源非市场化电量比例适当衔接。以后年度纳入机制的电量规模,根据国家下达的年度非水电可再生能源电力消纳责任权重完成情况,以及用户电价承受能力等因素确定。超出消纳责任权重的,次年纳入机制的电量规模适当减少;未完成的,次年纳入机制的电量规模适当增加。二是机制电价。机制电价由增量新能源项目自愿参与竞价形成。竞价上限由市发展改革委综合考虑发电成本变化、绿色价值、电力市场供需形势以及用户承受能力等设定,初期暂按照0.32元/千瓦时确定。暂不设置竞价下限。三是机制执行期限。按照我市新能源项目回收初始投资的平均期限确定,暂按照10年执行。各年度增量项目竞价规模、价格限制、执行期限等按照上述原则确定,具体以每年我委发布的竞价通知为准。各项目具体的机制电量规模、机制电价等将在每年竞价后向社会发布。
九、纳入机制的新能源项目如何自愿部分或全部退出机制执行范围?
部分电量退出机制执行范围。一是存量项目。存量项目在初始已确定的机制电量比例范围内,每年可自主确定执行机制电量的比例,但不得高于上一年差价结算协议约定的比例。二是增量项目。增量项目在入选规模范围内每年可自主确定执行机制的规模并相应调整比例,但不得高于上一年差价协议约定的规模。
整个项目全部退出机制执行范围。纳入机制的新能源项目,无论是存量还是增量项目,执行期限内可自愿申请退出。新能源项目执行到期,或者在期限内自愿退出的,均不再纳入机制执行范围。
十、机制电量差价结算如何开展?
电网企业按照国家和我市规定的新能源可持续发展价格结算机制开展结算。纳入机制的新能源项目要与电网企业签订差价协议,约定机制电量比例及差价电费结算等内容。对纳入机制的电量,电网企业每月按机制电价开展差价结算,月度机制电量以机制电量月度比例与月度实际上网电量的乘积确定。项目纳入机制电量的月度比例和年度比例保持一致,其中,存量项目的年度比例为自主确定的机制电量比例;增量项目的年度比例为自主确定的年度机制电量规模除以项目预计年上网电量。增量项目月度机制电量累加达到年度总量规模后,后续上网电量不再纳入机制结算,月度机制电量累加未达到年度总量规模,缺额部分不进行跨年追补。
十一、差价结算的市场交易均价如何确定?
现货市场运行前,市场交易均价按照年度(含多月)分月及月度发电侧中长期市场同类项目电能量加权平均价格确定;现货市场运行后,市场交易均价按照月度发电侧实时市场同类项目电能量加权平均价格确定。
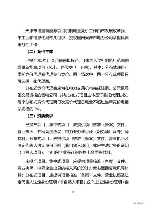
十二、增量新能源项目机制电量竞价工作如何组织实施?
增量新能源项目竞价工作由市发展改革委、市工业和信息化局牵头,授权国网天津市电力公司依托“新能源云”竞价平台具体开展。不组织分类竞价,风电、光伏发电同场竞价。考虑深远海风电项目造价成本较高,后期结合我市深远海风电项目规划、建设等实际情况,另行研究确定相关电价机制。
初步考虑2025年组织一次竞价,预计10月下旬开展,11月完成,2025年6月1日~2026年12月31日之间全部建成投产(后续不再新增并网容量)的风电、光伏项目可自愿参与竞价。自2026年起,年度竞价工作预计每年9月开展。具体以我委发布的竞价通知为准。
十三、增量新能源项目如何参与机制电量竞价工作?
我委每年将发布竞价通知,明确竞价主体、年度竞价电量规模及调整机制、申报价格限制、执行期限等事项,并在我委政务网站公布。国网天津市电力公司按照竞价通知要求,尽快发布竞价公告,明确竞价工作流程、时间安排、竞价平台(网址)等具体事项以及项目审查要点、各类主体操作手册、发电企业授权委托书等附件内容。拟参与竞价的增量新能源项目,在规定时间内通过国网新能源云平台(集中式新能源项目)、网上国网APP(分布式新能源项目)提交竞价材料,市发展改革委、市工业和信息化局及国网天津市电力公司组成的竞价工作小组将对提交材料的完整性、合规性进行审核并公示。通过资质审核的新能源项目可进行报量报价,竞价信息申报提交后将自动封存,不允许更改,确保竞价工作的公平公正。
十四、增量新能源项目竞价实施细则中设置了哪些机制电量调整规则?
一是总量规模调整机制。为引导新能源充分竞争,建立竞价电量总规模调整机制。若参与竞价出清的新能源项目申报总电量占当年竞价电量总规模的比例未达到预设比例时,自动将当年竞价电量总规模调整为申报总电量除以预设比例。每年预设比例在竞价通知中明确,首年按照125%执行。二是单个项目规模调整机制。为避免新能源项目批大建小获得不合理的机制电量规模,建立单个项目规模调整机制。竞价时未投产的增量项目,若实际投产容量超过核准(备案)容量的95%(含),竞价入选的机制电量规模不变,机制电量年度比例按照实际投产容量重新计算;不足核准(备案)容量的95%,自动将机制电量规模调整为入选规模乘以实际投产容量与核准(备案)容量的比值,机制电量年度比例按照实际投产容量重新计算。
十五、分布式增量新能源项目参与竞价有哪些特殊规定?
全额上网、自发自用余电上网的分布式光伏项目可自主通过网上国网APP参与竞价,或委托竞价代理商代理参与竞价,其中分布式竞价代理商应为在电力交易机构完成注册、公示且具备交易资格的售电公司,并与分布式项目主体签订委托代理协议。自发自用余电上网的分散式风电项目可参照分布式光伏项目参与竞价。
在提交竞价材料环节,分布式项目根据项目类型和投产状态,通过网上国网APP提交项目竞价相关材料,竞价代理商除提交所有被代理项目的上述竞价相关材料外,还需提供资质证明材料、委托代理协议等;在组织主体竞价环节,通过资质审核的分布式项目应在竞价公告通知的时限内报量报价,竞价代理商应为代理的每个项目分别报量报价。
十六、本次改革对用户侧有哪些影响?
居民生活和农业生产电价标准仍按照现行目录销售电价政策执行,不受此次改革影响。新能源发电全面入市后,增加了入市电量,市场竞争加剧,工商业用户特别是市场交易用户,可以有更多的电源选择,有利于稳定用电成本。
文件原文如下

各区发展改革委、工信局、国网天津市电力公司、天津市电力交易中心,各有关单位:
为贯彻落实党的二十届三中全会精神和党中央、国务院关于加快构建新型电力系统、健全绿色低碳发展机制的决策部署,根据《国家发展改革委国家能源局关于深化新能源上网电价市场化改革促进新能源高质量发展的通知》(发改价格〔2025〕136号),我们制定了《天津市深化新能源上网电价市场化改革实施方案》,现印发给你们,请遵照执行。
市发展改革委市工业和信息化局
2025年10月20日



















扫一扫关注微信