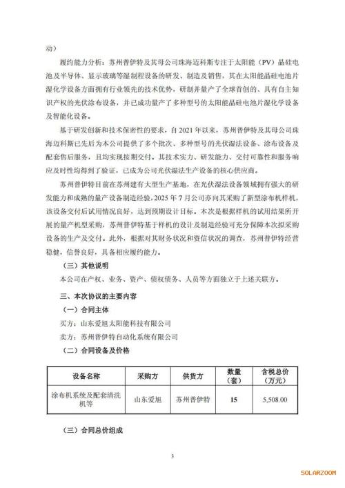
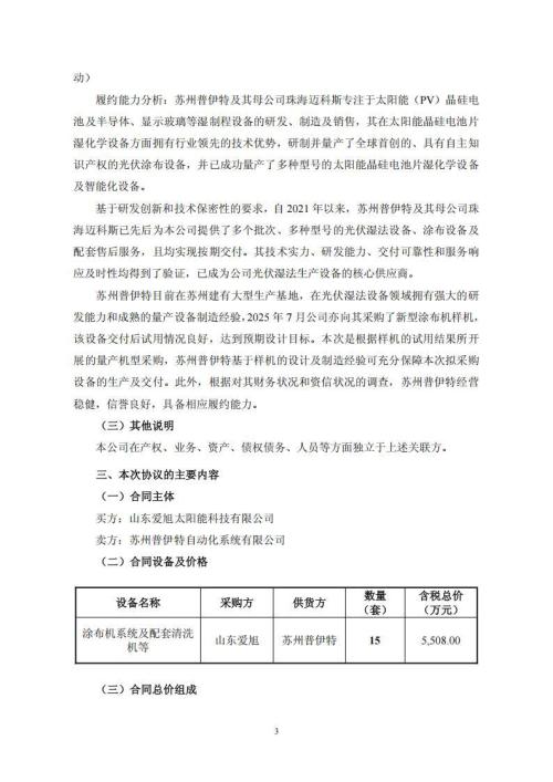
12月11日,爱旭股份发布关于与关联方签署设备采购合同的公告。
根据公告,上海爱旭新能源股份有限公司下属子公司山东爱旭太阳能科技有限公司(简称“山东爱旭”)与苏州普伊特自动化系统有限公司(简称“苏州普伊特”)签署《设备采购合同》,向其采购光伏电池片湿法生产设备共计15套(25台),合同总金额为5.508.00万元(含税),构成关联交易。











12月11日,爱旭股份发布关于与关联方签署设备采购合同的公告。
根据公告,上海爱旭新能源股份有限公司下属子公司山东爱旭太阳能科技有限公司(简称“山东爱旭”)与苏州普伊特自动化系统有限公司(简称“苏州普伊特”)签署《设备采购合同》,向其采购光伏电池片湿法生产设备共计15套(25台),合同总金额为5.508.00万元(含税),构成关联交易。











截至2025年12月31日,中国大唐张家口发电公司路家湾光伏电站累计实现发电量7118万千瓦时,超额完成年度计划目标。该公司通过数据驱动的精细化管理,建立了以"方阵"为单位的发电量对标体系,精准识...
近日,中国能建西南院牵头总承包的华电巴塘中咱光伏发电项目送出线路工程并网发电。项目位于四川省甘孜州巴塘县,由4个光伏区、2座升压站及122千米220千伏线路组成。西南院牵头总承包的送出线路...
始于2013年10月的我国光伏行业出口退税政策,将在2026年终结。在2024年经历退税取消过渡阶段后,相关政策将从2026年开始分两个阶段退出。光伏产品出口退税取消,最直接的影响无疑是企业成本的上...
1.67亿美元和820万美元,真的很难让人相信,这是同一个项目的成本差!但这确确实实就出现在下一个万亿级风口--太空算力上。如今AI发展最大的拦路虎不是算法,而是烧钱。在地球上,数据中心就是个大...
最近一段时间,光伏行业实在是太热闹了,连续两颗重磅炸弹把行业炸得是人心惶惶。第一颗炸弹是,国家市场监管总局1月6日下午约谈了中国光伏行业协会,以及通威集团、协鑫科技、大全能源、新特能源...
2026年伊始,光伏设备龙头企业捷佳伟创(300724)一则资金冻结公告引发市场关注。1月8日,公司披露开立于中信银行深圳盐田支行的基本账户部分资金被冻结,累计冻结金额达6.28亿元,核心源于与徐州光...
1月9日,电力行业规划研究与监测预警中心发布2025年11月全国新能源并网消纳情况。其中,风电2025年1-11月全国平均利用率为94.3%,光伏2025年1-11月全国平均利用率为94.8%。对比2024年1-11月风、...
"我的22MW(兆瓦)组件一定要排产。"这是一位头部组件厂商分公司生产人员在公司内部发出的声音。这背后,是光伏抢出口与原材料成本高企之间的矛盾。一方面,光伏产品增值税出口退税政策调整后,抢...
1月8日,由水电十六局承建的国华投资山阴县100MW采煤沉陷区光伏项目完成建设并成功并网发电。该项目历经10个月施工,将生态修复与新能源开发相结合,为同类区域发展提供了实践参考。项目位于山西...
近日,从黔北高原到黔南山区,由构皮滩发电厂统筹建设的两大新能源项目相继传来并网捷报--凤冈县花坪一期风电场首次并网,罗甸县八一100MW农业光伏项目全容量并网发电。两项清洁能源工程的建成,...
近日,河北省首个海上光伏试点项目--昌黎500兆瓦海上光伏项目顺利实现首次并网发电。该项目位于秦皇岛市昌黎县以东海域,总用海面积约7025亩,其中光伏区域覆盖海域约6534.25亩。项目规划装机容...
西昌电力1月12日公告,公司投资建设的农垦罗家沟牧光互补分布式光伏试验电站第二期项目(4.59MW),于2026年1月9日正式发电上网运行。
1月12日开盘,新能源光伏、锂电板块震荡,个股走势显著分野。锂电龙头宁德时代(300750.SZ;3750.HK)H股下跌3%,A股早盘一度跌超4%;德方纳米(300769.SZ)涨2.47%;湖南裕能(301358.SZ)则下跌2.37%。...
本应进入检修的行业生产线,正在全面开工。每年的一季度,对光伏产业而言本该是传统的检修季与需求淡季。然而,今年的情况却有些不同。"退税取消推高了出口成本,企业将压力转嫁至产品价格。海外...
光伏要取消出口退税了,动力电池出口也紧随其后。根据税务总局发布的最新公告,从2026年4月1日起,中国光伏组件出口,出口退税直接归零,没有值增税补贴了。而动力电池出口呢?延缓一年,退税税率从9...
1月12日,福斯特在互动平台回答投资者提问时表示,作为全球最大的光伏胶膜供应商,一直以来公司和北美的光伏组件客户是有供应合作关系的。