新能源行业主要上市公司:目前国内新能源行业的上市公司主要有:晶澳科技、金风科技、爱旭股份、通威股份等。
本文核心数据:能源消费结构、新能源技术的“碳减排”贡献度
1、实现“双碳”目标:改善能源消费结构是关键
当前,化石能源消耗是我国碳排放的主要来源,数据显示,2019年,煤炭、石油和天然气的消耗占我国CO2排放量的比重合计达90%以上。因此,如何优化能源消费结构,减少化石能源的消耗,是实现“双碳”目标的关键。

据国网能源研究院预测,至2035年,我国化石能源消费量占比将下降至60%;至2060年,化石能源消费量占比将下降至81%。而以新能源及可再生能源为主的非化石能源消耗比重将从2020年的18%提升至2060年的81.

2、新能源发电技术:有潜力实现50%的“碳减排”
随着清洁能源发电技术的不断成熟和发电成本的下降,据高盛预测,新能源及可再生能源技术将有潜力促进中国约50%的人为温室气体排放“去碳化”,是中国实现“碳中和”目标中最重要的技术。

在发展重点方面,根据《绿色技术推广目录(2020年)》及相关规划,风能、太阳能发电技术是新能源发电技术的发展重点,其中,有2项风电技术入选《目录》,有3项太阳能发电技术入选《目录》,每项技术的节能、碳减排效益如下:

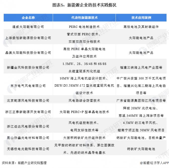
3、新能源企业技术实践情况
而在技术实践方面,我国代表性新能源企业不断创新研发,将新能源技术广泛应用于国内外项目中:

4、“十四五”时期新能源发电技术发展趋势
在新能源发电技术中,风电和光伏技术是中国能源消费转型的重点。“十四五”时期,我国新能源发电及利用技术的重点如下:

扫一扫关注微信