11月备受业内关注的政策当属财政部发布《关于提前下达2021年可再生能源电价附加补助资金预算的通知》。
《通知》明确,在拨付补贴资金时,应优先足额拨付国家光伏扶贫项目、50kW及以下装机规模的自然人分布式项目;优先足额拨付2019年采取竞价方式确定的光伏项目、2020年采取“以收定支”原则确定的新增项目;对于国家确定的光伏“领跑者”项目和地方参照中央政策建设的村级光伏扶贫电站,优先保障拨付至项目应付补贴资金的50%;对于其他发电项目,按照各项目应付补贴资金,采取等比例方式拨付。
根据可再生能源电价附加补助资金预算汇总表,总计59.5419亿元,其中光伏预算资金33.8437亿元,风电23.1121亿元,生物质5978万元,公共可再生能源独立系统19883万元。其中光伏扶贫为77086万元,自然人分布式为6000万元,光伏电站及工商业分布式为255351万元。
在国家和地方层面,还有哪些利好政策对光伏行业以及光伏企业带来影响。本文将对此进行详尽总结分析,供诸君参考!
国家:出台光伏相关新政策4条。国际能源网/光伏头条关注到,11月,国家能源局发布《户用光伏项目信息(2020年11月)》指出, 2020年10月新纳入国家财政补贴规模户用光伏项目总装机容量为133.44万千瓦。
截至10月底,全国累计纳入2020年国家财政补贴规模户用光伏项目装机容量为661.44万千瓦,已超过2020年度可安排的600万千瓦新增项目年度装机总量。
按《通知》中“当截至上月底的当年累计新增并网装机容量超过当年可安排的新增项目年度装机总量时,发布户用户用光伏信息时的当月最后一天为本年度可享受国家补贴政策的户用光伏并网截止时间”的规定,为保障行业平稳健康发展,2020年11月30日为纳入2020年国家财政补贴规模户用光伏项目并网截止日期。
此外,为推进补贴清单审核工作,11月25日,财政部印发《关于加快推进可再生能源发电补贴项目清单审核有关工作的通知》。文件明确,为了确保全容量并网的真实性,提交资料明确、不存在时间矛盾的项目,也需要计算并网后12个月的年均平均利用小时数,以50%为界限,达到这一比例的才可按承诺时间列入补贴名单。
同时文件还指出,如果核查不一致将视情节轻重进行处罚,影响价格的,最严重的将在补贴目录中剔除该项目未按期并网发电的容量,并按实际发放补贴金额的3倍核减该项目补贴。
11月国家政策公告一览

地方:共出台17条;河北、广东、浙江、山东、陕西、上海、北京、湖北、贵州、云南、安徽等省市的光伏政策有新的变动。
其中:
光伏平价上网项目政策(1条):山东1条;
光伏项目(6条):广东3条,浙江1条,陕西1条,贵州1条;
光伏项目补贴(6条):浙江2条,上海1条,北京1条,广东1条,湖北1条;
光伏扶贫电站(3条):河北1条,湖北1条,安徽1条;
其他政策(1条):云南1条。
整体来看,2020年10月份地方政策共计17条。
国际能源网/光伏头条关注到,广东、浙江、陕西、贵州4个省发布光伏项目政策。
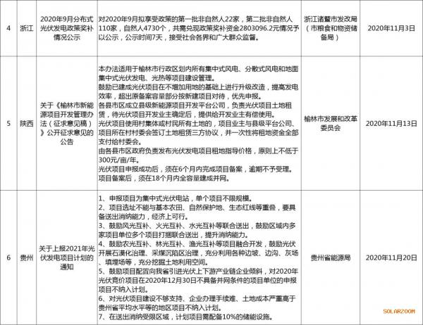
11月3日,浙江诸暨市发布《2020年9月分布式光伏发电政策奖补情况公示》,公布2020年9月拟享受政策的第一批非自然人22家,第二批非自然人110家,自然人4730个,共需兑现政策奖补资金2803096.2元。
11月13日,陕西省榆林市发布关于《榆林市新能源项目开发管理办法(征求意见稿)》公开征求意见的公告。《公告》指出,由各县市区政府负责发布光伏发电项目租地指导价格,原则上不低于300元/亩/年。光伏项目申报成功后,须在6个月内完成项目备案,逾期不予受理。项目备案后,须在18个月内全容量建成并网。
11月还值得注意的是,浙江、上海、北京、广东、湖北分别发布了光伏项目补贴政策。
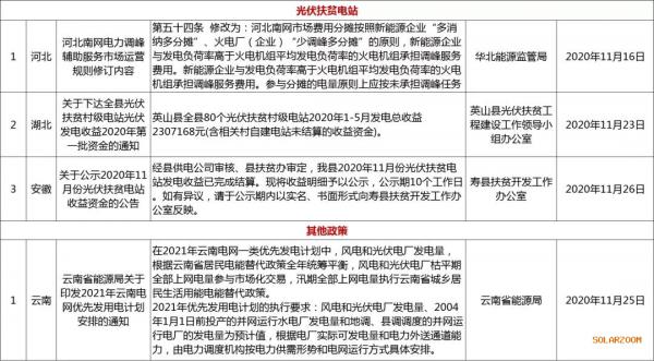
11月16日,上海市发布《关于做好本市可再生能源发电国家补贴清单项目确认工作的通知》。《通知》明确,为做好本市可再生能源发电项目国家补贴申报工作,要求光伏项目由项目所在区能源主管部门确认。由市发展改革委汇总全市风电、光伏、生物质发电项目信息确认审核意见。
11月18日,北京市发改委、北京市财政局、北京市住房和城乡建设委员会联合下发《关于进一步支持光伏发电系统推广应用的通知》。该《通知》明确在补贴额度上,适用一般工商业电价、大工业电价或农业生产电价的项目补贴标准为每千瓦时0.3元(含税)。个人利用自有产权住宅建设的户用光伏发电项目补贴标准为每千瓦时0.3元(含税)。学校、社会福利场所以及全部实现光伏建筑一体化应用(光伏组件作为建筑构件)的项目等补贴标准为每千瓦时0.4元(含税)。
此外,云南省能源局发布《关于印发2021年云南电网优先发用电计划安排的通知》。《通知》提出:在2021年云南电网一类优先发电计划中,风电和光伏电厂发电量,根据云南省居民电能替代政策全年统筹平衡,风电和光伏电厂枯平期全部上网电量参与市场化交易,汛期全部上网电量执行云南省城乡居民生活用能电能替代政策。
11月地方政策公告一览





扫一扫关注微信