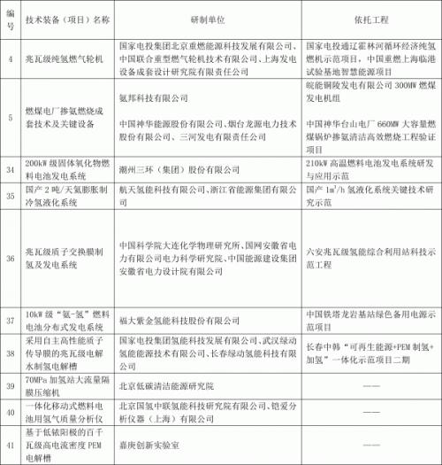
7月26日,国家能源局发布《关于公示第三批能源领域首台(套)重大技术装备(项目)的通知》,其中氢能相关的项目有:兆瓦级纯氢燃气轮机、燃煤电厂掺氨燃烧成套技术及关键设备、200kW级固体氧化物燃料电池发电系统、国产2吨/天氦膨胀制冷氢液化系统、兆瓦级质子交换膜制氢及发电系统、10kW级“氨-氢”燃料电池分布式发电系统、采用自主高性能质子传导膜的兆瓦级电解水制氢电解槽、70MPa加氢站大流量隔膜压缩机、一体化移动式燃料电池用氢气质量分析仪、基于低铱阳极的百千瓦级高电流密度PEM电解槽。

7月26日,国家能源局发布《关于公示第三批能源领域首台(套)重大技术装备(项目)的通知》,其中氢能相关的项目有:兆瓦级纯氢燃气轮机、燃煤电厂掺氨燃烧成套技术及关键设备、200kW级固体氧化物燃料电池发电系统、国产2吨/天氦膨胀制冷氢液化系统、兆瓦级质子交换膜制氢及发电系统、10kW级“氨-氢”燃料电池分布式发电系统、采用自主高性能质子传导膜的兆瓦级电解水制氢电解槽、70MPa加氢站大流量隔膜压缩机、一体化移动式燃料电池用氢气质量分析仪、基于低铱阳极的百千瓦级高电流密度PEM电解槽。

2026年4月15日,由我院主导设计的“内蒙古新创发展科技有限公司苏尼特右旗55万千瓦源网荷储一体化项目”开工仪式在苏尼特右旗隆重举行。上午9时58分,内蒙古锡林郭勒盟苏尼特右旗现场...
4月16日,商务部召开例行新闻发布会。有记者提问,有消息称,中国已就限制向美国出口最先进的太阳能电池板制造设备,与相关设备制造商进行了初步沟通。请问,商务部能否证实此事?商务部新闻发言人...
4月16日,储能黑马企业思格新能源(上海)股份有限公司(下称思格新能,06656.HK)正式在港交所挂牌上市。上市首日,思格新能总市值突破1600亿港元,估值超过国内多家老牌新能源龙头企业,而这家公司成...
阿曼公共服务监管局(APSR)已发布方案征集书(RFP),为该国规划建设的1000兆瓦/ 4小时大型电池储能系统(BESS)项目,选聘第三方独立咨询服务机构。中标咨询方将为本大规模储能项目,提供独立的合规...
西班牙首相桑切斯四年四访,说明中西关系越走越近。他之前三次访华--2023年、2024年、2025年,先后推动中西签署绿色发展合作协议、敲定全面战略伙伴关系行动计划。同样都关注新能源合作,这次有...
近日,中国西电集团所属宝光智中参与的巴林左旗蒙能400MW/1600MWh储能项目,在经历了7×24小时的轮班攻坚后,顺利通过"三充三放"并网试验。这不仅是一次技术上的胜利,更是一场意志与能力的极限考...
4月16日,江苏林洋能源股份有限公司(以下简称“林洋能源”)与北京东方生态新能源股份有限公司(以下简称“东方新能”)在北京正式签署战略合作框架协议。东方新能副总经理兼...
近日,安徽易新能科技有限公司与煜邦智源科技(嘉兴)有限公司年度战略合作签约仪式圆满举行。双方正式签订年度战略合作协议,标志着在新能源储能领域的协同发展迈入全新阶段。签约仪式上,双方围...
近日,中建六局七建公司承建的“源网荷储一体化”碳中和示范项目(张北部分)1.7GW风电混塔供货项目群开工建设。项目位于河北省张家口市,建设内容包括: 167台单机容量分别为6.25MW、7....
近日,风电西北区域公司张掖平山湖100MW“风储一体”项目实现全容量并网。作为甘州平山湖百万千瓦综合能源基地的重要组成部分,该项目位于甘肃省张掖市平山湖戈壁腹地,总装机容量100M...
4月15日,在UL Solutions第四届 “质链未来” 新能源产业链大会现场,UL Solutions与惠州亿纬锂能股份有限公司(简称“亿纬锂能”)成功举行了年度合作签约仪式。UL Solution...
4月17日,爱旭股份发布关于与关联方签署设备采购合同的公告。公告显示,爱旭股份下属子公司山东爱旭太阳能科技有限公司(以下简称"山东爱旭")拟与苏州普伊特自动化系统有限公司(以下简称"苏州普...
4月16日,通威太阳能科技金堂基地顺利通过西安西热产品认证检测有限公司的光伏组件产品认证工厂审核,成为该认证首批申请并通过工厂审核的单位,标志着通威在光伏组件质量管控、生产一致性与工厂...
当清晨的第一缕阳光洒在南城县河东工业园区的金必达科技有限公司厂房屋顶,整齐排列的蓝色光伏板便如同苏醒的森林,开始了一天的"光合作用",不断将光能转化为电能,为生产车间输送着绿色能源。20...
在材料学界,研发高效钙钛矿太阳能电池(PSCs)一直被戏称为"顶级炼丹术"。同一个配方,不同的人、甚至同一个人的不同心情,做出来的效率可能天差地别。这种高度依赖人工经验、低效试错的"作坊模式...
4月16日,四川南充分布式光伏电网可开放容量县域评估结果。