最新最快太阳能光伏资讯
太阳能光伏网

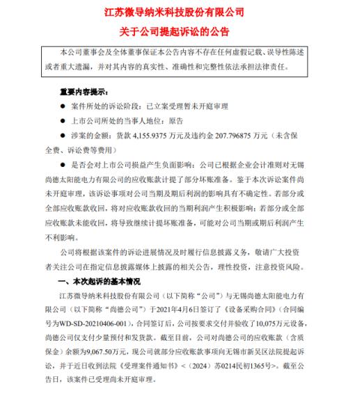
微导纳米起诉无锡尚德!

3月18日晚,微导纳米发布公告宣布,起诉无锡尚德太阳能电力有限公司。其原因在于,2021年4月6日,江苏微导纳米科技股份有限公司与无锡尚德太阳能电力有限公司签订了《设备采购合同》(合同编号为WD-SD-20210406-001),合同签订后,微导纳米按要求交付并验收了10075万元设备,尚德公司仅支付少量预付和发货款。截至目前,微导纳米对尚德公司的应收账款(含质保金)余额为9067.50万元。

微导纳米请求判令尚德公司立即支付公司货款4155.9375万元及违约金207.796875万元。

最新相关
濉溪县召开生物质天然气项目座谈会!

濉溪县召开生物质天然气项目座谈会!

2月5日下午,濉溪县新质生产力绿色能源生物质天然气项目座谈会在县政府三楼会议室召开。会议聚焦生物质天然气产业合作,深化政企对接交流,为濉溪县培育新质生产力、推动绿色能源产业升级注入新...

榆次区召开储能项目座谈会!

2月5日,榆次区召开储能项目座谈会,围绕全区新能源及储能项目发展进行交流研讨,旨在进一步推动能源结构优化与产业转型升级。晋中市人大常委会副主任、榆次区委书记张英杰主持会议并讲话,区领导...