最新最快太阳能光伏资讯
太阳能光伏网

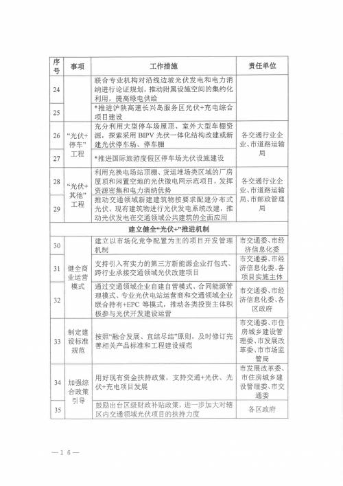
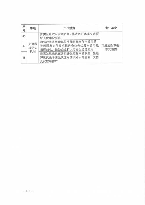
交通领域光伏力争达到180MW!上海政策!

6月27日,上海市交通委员会、上海市发展和改革委员会印发了《上海交通领域光伏推广应用实施方案》。

方案提出,近期目标为到2025年,应用场景实现多元化,全市交通领域新增光伏装机容量确保达到120MW,力争达到180MW(本方案口径不含物流仓储领域)。新建交通设施建筑屋顶安装光伏面积不低于50%,新建道路全影形隔音棚实现光伏全覆盖。加快推进轨道交通、铁路、机场、港口、公交、停车等场站区域以及高快速路、桥隧周边光伏应用改扩建,交通场站光伏发电实现就地消纳、余量上网,交通能源韧性和安全性进一步提升。

远期目标为到2035年,光伏在交通各子领域得到全面推广,交通领域能源结构明显优化,可再生能源在交通行业内的占比持续提升,与超大城市相适应的清洁低碳安全高效的现代能源体系和新型电力系统加快构建,全市交通领域光伏产业技术水平、创新能力进一步提升,推进机制、运作模式趋于完善,光伏、交通进一步融合协调发展。

原文如下:

最新相关

郴电国际: 加大新能源项目开发力度

在9月29日披露的投资者关系活动记录表中,郴电国际表示,公司在主营业务领域的投资将聚焦于拓展新的战略电源点,持续加大新能源项目开发力度,稳步提高新能源电量在公司整体发电量中的占比;同时,...

汨罗抽水蓄能电站Q2标通风兼安全洞顺利贯通

汨罗抽水蓄能电站Q2标通风兼安全洞顺利贯通

近日,中铁十局五公司承建的汨罗抽水蓄能电站Q2标项目通风兼安全洞顺利贯通,标志着地下工程施工取得关键性突破,为后续电站主体工程的全面推进奠定了坚实基础。汨罗抽水蓄能电站项目位于湖南省...

1-8月大连市新能源发电量同比上升0.3%

1-8月,大连市规上工业发电量536.2亿千瓦时,同比上升0.4%。其中,新能源发电量377.3亿千瓦时,同比上升0.3%,占全市规上工业发电量的70.4%。新能源发电量中,核能发电量349.5亿千瓦时,同比上升0.9%...

立项!氢能产业国际合作将添"龙门支撑"

立项!氢能产业国际合作将添"龙门支撑"

近日,科技部下发了国家重点研发计划重点专项立项通知(国科合字〔2025〕050号),龙门实验室潘昆明教授作为首席科学家,主持的政府间国际科技创新合作联合研究旗舰项目“高效稳定钼镍自支撑...