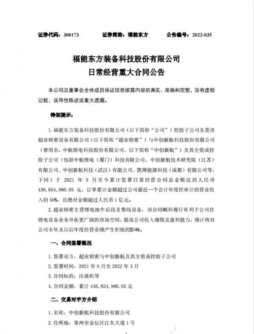
3月25日,福能东方(300173)发布公告,控股子公司东莞市超业精密设备有限公司与中创新航及其全资或控股子公司于2021年9月至今累计签署日常经营合同总金额达到人民币4.37亿元,超过公司最近一个会计年度经审计的营业收入的50%。
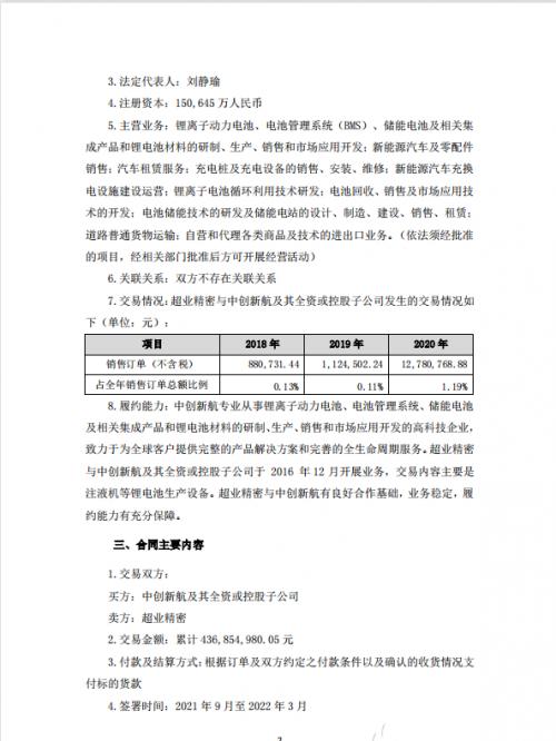
公告显示,超业精密主营锂电池中后段及整线设备,与中创新航及其全资或控股子公司于2016年12月开展业务,交易内容主要是注液机等锂电池生产设备。
福能东方表示,本次合同的履行将会提高公司收入规模及行业影响力,增强公司的综合实力和核心竞争力,有利于公司在锂电池行业开拓更广阔的市场空间。
资料显示,福能东方创建于1997年,2011年在深交所上市。上市初期,主营业务为研发生产大型工业印刷机。2019年1月,公司控股股东由郭景松、张晓玲夫妇变更为佛山市公用事业控股有限公司,公司实际控制人变更为佛山市国资委。借助优质国有资源和良好发展机遇,福能东方积极进行产业延伸拓展,转变为以锂电池自动化生产设备、3C智能生产设备为主的高端智能制造装备供应商。其中,控股子公司超业精密研发生产的锂电池生产设备为公司的核心业务。
公告详情如下:




扫一扫关注微信