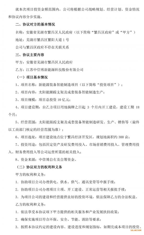
10月28日晚间,跟踪支架龙头企业中信博发布公告《中信博关于拟与芜湖市繁昌区人民政府签订项目投资协议的公告》,公司拟与芜湖市繁昌区政府签署《项目投资协议》,在繁昌区投建新能源装备智能制造项目,开展太阳能跟踪支架及成套装备智能制造研发、生产、销售等,项目总投资10亿元。




10月28日晚间,跟踪支架龙头企业中信博发布公告《中信博关于拟与芜湖市繁昌区人民政府签订项目投资协议的公告》,公司拟与芜湖市繁昌区政府签署《项目投资协议》,在繁昌区投建新能源装备智能制造项目,开展太阳能跟踪支架及成套装备智能制造研发、生产、销售等,项目总投资10亿元。




2025年12月18日,比亚迪第1500万辆新能源汽车下线仪式在济南工厂顺利举行,“大六座安全豪华SUV”腾势N8L成为第1500万辆下线车型,这也是腾势N8L的第15000辆下线。比亚迪达成这一里程...
印度海得拉巴2025年12月18日/美通社/ --AM Green和Mitsui & Co. Ltd. ( “三井” )已签署谅解备忘录( MoU ) ,以探讨以下内容: Mahesh Kolli, Founder, Greenko Group & AM ...
阿曼马斯喀特2025年12月18日/美通社/ -- 阿曼未来基金(Future Fund Oman)宣布,2025年基金运作创下历史新高。随着持续加速推进阿曼经济多元化战略,该基金今年共批准141个项目,承诺投资总额提升...
近日,在松辽盆地西部的新立采油厂第一采油作业区新北区,风机与光伏板协同运转,为传统采油作业注入绿色动能。截至12月中旬,吉林油田新立采油厂新北低碳微电网项目已进入联调运行阶段,日均耗电3...
12月10日,工业和信息化部办公厅、住房和城乡建设部办公厅、交通运输部办公厅、农业农村部办公厅、国家能源局综合司发布《关于征集智能光伏典型案例的通知》。据了解,典型案例内容为应用智能光...
沂水县独立储能电站(二期)示范项目,总投资7.1亿元,可储放40万度电的巨型“能源银行”,正进入并网冲刺阶段。作为“电力调节师”,它不仅能有效平衡电网负荷、提升清洁能源...
12月19日,侯家营大疆储能独立储能电站项目举行隆重的开工仪式,标志着蓟州区首家储能项目正式迈入全面建设新阶段。这是我镇响应“十四五”能源结构转型的关键,更是助力蓟州区绿色低...
据媒体报道,日前,美国《科学》杂志发布2025年度十大科学突破,“全球可再生能源增长势不可当”获评年度头号突破。该杂志认为,2025年全球可再生能源在多个领域超过传统能源,这一重大...
12月16日上午,中车株洲电力机车研究所有限公司扬州宝应新型储能基地揭牌仪式在宝应低碳智造产业园举行。县委副书记、县长胡晓峰,副县长刘潇,中车株洲所副总经理唐远远等参加活动。活动现场,胡...
12月18日,新疆鹿文科技首台储能预制舱在甘泉堡经济技术开发区正式生产下线,这标志着新疆鹿文以储能系统集成与特种集装箱装备制造为核心的高新技术在新疆的产业布局迈出关键一步,同时也为甘泉...
北京2025年12月18日/美通社/ -- 在海南自由贸易港全岛封关正式启动之际,西门子能源今天在海南省儋州市举行燃机总装基地及服务中心开工仪式,并同步成立西门子能源(海南)有限公司。西门子能源燃...
12月15日,由广东水电二局所属粤水电能源集团新疆分公司投资、粤水电能源工程公司承建的布尔津县电化学200兆瓦/800兆瓦时独立储能电站项目圆满完成全部建设及调试任务,正式投产运营。该项目是...
12月15日,广州市白云区人民政府印发《广州市白云区促进氢能产业高质量发展若干措施(试行)》。《措施》提出,鼓励区政府及区属国有企业投资的建筑工程项目或物流项目带头使用氢燃料电池建筑废弃...
近日,阳光绿氢自主研发的100kW阴离子交换膜(AEM)电解槽设备成功开机,正式投入试运行!这不仅标志着公司在绿氢核心技术领域取得重大突破,更意味着我们大功率AEM电解槽的研发与制造能力迈入全新...
近日,日照市岚山区工业和信息化局发布《关于加快氢能源发展的建议的答复》。持续加大氢能源技术研发投入,加快加氢站等基础设施建设步伐,积极跟踪氢能发展示范区申报,进一步拓展氢能源应用场景...
12月18日,在“中煤10万吨液态阳光项目”中,首套由三一氢能提供的全球最大9600Nm³/h多合一制氢BOP系统顺利启运。这一关键节点的达成,标志着该项目进入设备交付与安装的新阶段。...