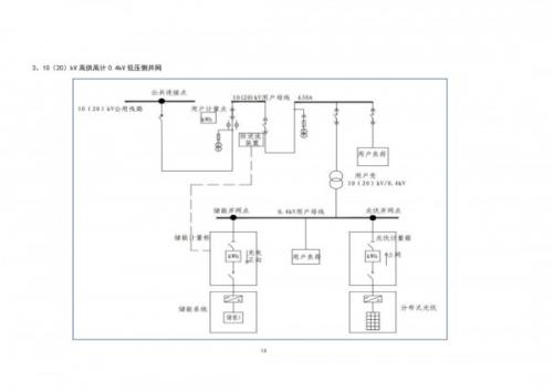
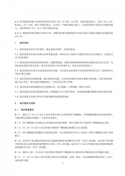
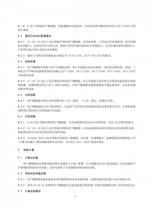
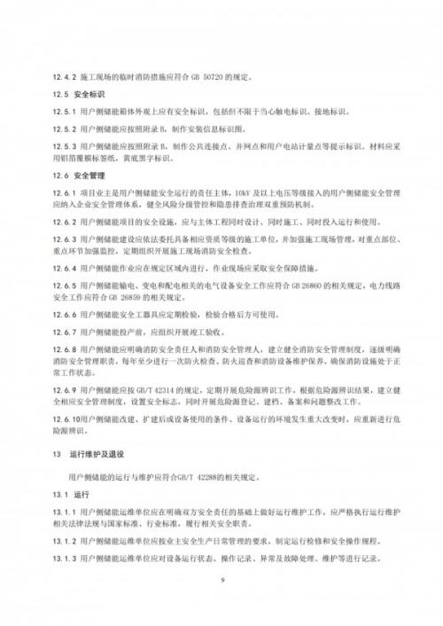
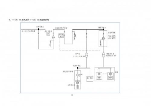
12月20日,浙江省能源局正式印发《浙江省用户侧电化学储能技术导则》。导则提出了浙江省用户侧电化学储能在建设条件与容量确定、并网、储能系统、监控系统、保护通信与控制、电能计量、防雷与接地、验收与调试、消防与安全、运行维护及退役、应急处置等方面的技术要求。适用于采用0.4kV及以上电压等级接入,额定功率100kW及以上的用户侧储能。
以下为原文
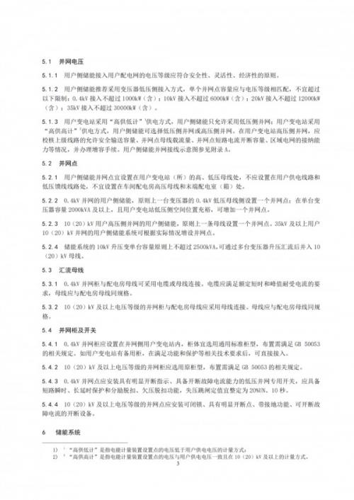
12月20日,浙江省能源局正式印发《浙江省用户侧电化学储能技术导则》。导则提出了浙江省用户侧电化学储能在建设条件与容量确定、并网、储能系统、监控系统、保护通信与控制、电能计量、防雷与接地、验收与调试、消防与安全、运行维护及退役、应急处置等方面的技术要求。适用于采用0.4kV及以上电压等级接入,额定功率100kW及以上的用户侧储能。
以下为原文
9月29日下午,双牌县委书记张跃斌,县委副书记、县长向树华前往湖南省双牌天子山抽水蓄能电站项目调研,并召开现场调度会,研究调度解决项目推进中的实际困难。调度会指出,天子山抽水蓄能电站项目...
9月29日,云南省能源局、国家能源局云南监管办公室印发《云南省分布式光伏发电开发建设管理实施细则(试行)》。《细则》明确,2025年1月23日前已备案且于2025年5月1日前并网投产的分布式光伏发电...
在9月29日披露的投资者关系活动记录表中,郴电国际表示,公司在主营业务领域的投资将聚焦于拓展新的战略电源点,持续加大新能源项目开发力度,稳步提高新能源电量在公司整体发电量中的占比;同时,...
沙特阿拉伯阿卜杜拉国王科技大学 (KAUST) 的研究人员制造了一种具有稳定钙钛矿层的三结钙钛矿-钙钛矿-硅串联电池,在孔径面积为 28.7 cm2 的器件上实现了 1% 的功率转换效率。据研究小组称,这...
9月28日,车辆公司在总部开展“微电网+新能源车辆”业务专题培训,旨在深入贯彻落实国家“双碳”战略及集团“交能融合”发展部署,全面提升员工对“微电网+&...
9月28日,昆仑山北麓格尔木河畔,由三峡发展公司承监的青海格尔木南山口抽水蓄能电站压力钢管加工厂投产,首节压力钢管制作加工完成顺利下线,标志着电站引水标段施工进入攻坚新阶段,为输水系统压...
近日,中铁十局五公司承建的汨罗抽水蓄能电站Q2标项目通风兼安全洞顺利贯通,标志着地下工程施工取得关键性突破,为后续电站主体工程的全面推进奠定了坚实基础。汨罗抽水蓄能电站项目位于湖南省...
9月29日上午,省国资委党委委员、副主任冯传良一行莅临交投充电2号站-中心汽车站即全市首个光储充一体化示范项目现场开展实地调研。市国资委领导、市交投集团公司相关负责人陪同调研,并就项目...
为加快推进河口县集中式光伏发电项目建设,切实破解项目推进过程中存在的难点和堵点问题,近日,河口县发改局组织召开全县集中式光伏发电项目推进会。县委常委、县政府副县长李维出席会议并作工...
1-8月,大连市规上工业发电量536.2亿千瓦时,同比上升0.4%。其中,新能源发电量377.3亿千瓦时,同比上升0.3%,占全市规上工业发电量的70.4%。新能源发电量中,核能发电量349.5亿千瓦时,同比上升0.9%...
日前,中国电建四川院与中创新航科技股份有限公司举行项目合作交流暨合作框架协议签约会,正式建立长期稳定合作伙伴关系,携手推动储能产业高质量发展。此次合作是双方立足优势、协同布局储能赛...
近日,隆基绿能与全球领先的资源与绿色能源企业——澳大利亚福德士河集团(Fortescue Ltd)正式签署合作框架协议。隆基绿能董事长、总经理钟宝申及福德士河执行董事长安德鲁∙福瑞斯特...
近日,在国庆中秋来临之际,三一锂能有限公司成功中标国内华北某大型园区绿色供电项目的混合储能系统设备供应,将为该项目提供总计 140MWh 容量的储能系统单元。这一成果标志着三一锂能斩获首个...
近日,科技部下发了国家重点研发计划重点专项立项通知(国科合字〔2025〕050号),龙门实验室潘昆明教授作为首席科学家,主持的政府间国际科技创新合作联合研究旗舰项目“高效稳定钼镍自支撑...
9月20日,武汉市人民政府印发《武汉市氢能产业发展三年行动方案(2025—2027年)》。推动科技创新和产业创新深度融合,健全完善氢能“制储运加用”全产业链体系,构建“一核(...