“十三五”是浙江省全面推动能源生产和消费革命、加快建设国家级清洁能源示范省的关键期,也是光伏发电等可再生能源规模化、全面化推广的重要阶段。为指导我省“十三五”时期太阳能,特别是光伏发电快速、健康、有序发展,根据《浙江省能源发展“十三五”规划》、《浙江省创建清洁能源示范省实施方案》,结合国家《关于促进光伏产业健康发展的若干意见》、《能源发展战略行动计划(2014—2020年)》以及《国家能源局关于做好太阳能“十三五”规划编制工作的通知》等,编制《浙江省太阳能发展“十三五”规划》。本规划是指导浙江省“十三五”期间光伏发展的重要依据,规划年限为2016—2020年。
一、发展基础
(一)太阳能资源条件浙江省太阳能多年平均总辐射量在4220~4950兆焦/平方米之间,全省平均为4440兆焦/平方米左右,太阳辐射量处于全国中等水平。总的来说,浙江省辐射量的分布受地理纬度的影响不是十分显著,而受地形影响较大,有着平原、盆地、海岛辐射量较大,山区辐射量较小的分布特征。浙江省多年平均年总辐射分布图见图1。

图1浙江省多年平均年总辐射分布图(兆焦/平方米)
(二)发展成就“十二五”期间,在国家和浙江省各项政策的大力扶持下,浙江省光伏发电开发应用实现跨越式发展,屋顶分布式光伏居全国领先,装机规模、应用创新、产业带动等均取得卓越成绩,太阳能热利用稳步推进。1.装机规模连年翻番至2015年底,浙江省光伏发电装机达到220万千瓦,较2010年底不足3万千瓦,增长了73倍,年平均增长率130%。其中,国家金太阳和光电建筑一体化示范项目总装机容量41万千瓦左右,规模位居全国第二;屋顶分布式光伏发电总装机容量93万千瓦,规模位居全国第一;农光互补、渔光互补等地面光伏电站总装机86万千瓦;家庭屋顶光伏发电并网2009户。全省光伏发电应用全面进入规模化发展阶段(详见表1—1)。同期,浙江省以太阳能热水器利用为主的太阳能热应用继续稳步推进,应用规模从2010年的920万平方米增长至2015年1460万平方米,年平均增长率为59%。

表1—1 2015年底浙江省光伏发电累计并网容量统计表
单位:万千瓦序号地市屋顶分布式光伏电站地面集中式光伏电站合计1杭州15.112.227.32宁波11.9011.93温州2.102.14湖州8.42028.45嘉兴749.283.26绍兴8.9210.97金华5.305.38衢州5.134.439.59台州3.4811.410舟山0.0300.0311丽水0.600.6合计13486220
2.应用模式形式多样
浙江省已逐步形成工业园区、经济开发区等企业厂房屋顶大型分布式光伏、农光互补、渔光互补地面光伏电站、新建建筑光电建筑一体化以及家庭屋顶光伏等多种模式发展格局。建成了一批具有影响力的标杆项目,2012年杭州火车东站建成亚洲最大规模单体建筑屋顶光伏发电项目,2014年衢州江山建成具有多重经济社会效益的大型农光互补地面光伏电站,2015年杭州桐庐建成国内技术成熟的大型工业厂房光电建筑一体化屋顶光伏发电项目等。
3.示范园区成功创建
浙江省积极推进分布式光伏发电应用示范区建设,嘉兴光伏高新区、海宁经济开发区、宁波杭州湾新区等10个经济技术开发区、工业园区成功列入国家屋顶分布式光伏发电应用示范区,总容量达125万千瓦,总投资约100亿元,规模居全国首位。嘉兴秀洲区“五位一体”屋顶分布式光伏发电推广模式成为全国分布式光伏建设典型示范。
表1—2浙江省国家屋顶分布式光伏示范区列表


4.技术创新体系初步形成
浙江省已初步形成支撑光伏基础研究、产业化发展及市场应用开发的技术创新体系,拥有光伏制造产业核心工艺和应用技术研发的国家与省部级重点实验室及高等院校产学研合作平台,具备工艺、应用、储能和装备等重大核心技术的研发能力,省内大型光伏生产企业的部分光伏产品技术研发、产品质量等达到世界领先水平。
5.光伏企业做大做强
“十二五”期间,浙江省光伏产业经受住了国际光伏市场的大调整和欧美国家贸易“双反”的考验,成功培育了正泰、晶科、昱辉、福斯特、东方日升、环球光伏、浙大桑尼、同景科技等一批“面向全球、一体化服务”的光伏龙头企业,光伏企业做大做强,光伏产业健康发展。目前,浙江省已成为全国光伏产品第二大生产基地,2015年全省光伏组件产量达10.8吉瓦,约占全国产量的26%,年销售产值1300亿元左右,光伏产业成为全省重要的支柱产业之一。
6.上下联动形成共识
根据国家光伏产业战略部署,浙江省各级政府高度重视并积极推广光伏发电应用,省市县上下联动出台一系列光伏发电建设、管理、价格、补贴等政策,为浙江省光伏发电建设创造良好发展环境。同时,设立浙江省可再生能源发展专项资金,加快省内清洁能源示范县、示范镇的创建,积极推动各地光伏发电等可再生能源发展。据初步统计,2013年以来,省市县三级已出台近30个支持光伏发展的政策文件。
(三)存在问题
1.开发水平仍然不高
通过“十二五”期间的快速发展,浙江省光伏发电发展虽然已形成一定规模,但在本省的电力装机和电量消费占比仍然很小,尚具有巨大的发展空间。屋顶光伏发电点多面广量小、地面光伏电站受土地等制约严重,影响了一些地方发展光伏发电的积极性,没有从长远考虑环境、社会、产业等综合效益,没有把发展光伏等清洁能源上升到社会责任的高度。
2.屋顶资源难落实
随着光伏项目的不断开发,工业园区、经济开发区等大中型优质屋顶资源日益减少,一些屋顶业主对安全、防漏等顾虑、屋顶租赁收益预期过高等,造成部分屋顶难以落实。学校等公共建筑用电价格较低,项目收益较低造成投资商和屋顶业主的开发积极性不高。城市民用楼房屋顶所有权共有,安装屋顶光伏需征求全体业主同意,并且利益归属楼房全体业主所有,实际操作难度大。
3.企业收益难保障
光伏发电尤其是屋顶分布式光伏在25年运营期内不可控因素较多,光伏企业收益难保障。房屋所有者变更、屋顶企业经营不善拖欠电费等,增加了光伏企业投资风险,农、渔光互补项目投资者与土地所有者签约的租用周期往往较短,可能面临租金成本上涨的风险。国家可再生能源电力附加资金发放滞后也造成项目建成初期现金流紧张,影响项目投资收益。
4.科技支撑较薄弱
浙江省光伏产业自主创新能力有待提升,高端制造研发和系统集成能力不足,造成中低端产能过剩,高端产能不足。全省光伏企业低小散问题依然存在,符合国家光伏“领跑者”认证计划申请要求的浙江省光伏企业较少。浙江省太阳能热水器企业多为中小民营企业,经营模式单一、产品同质化较严重、技术研发能力相对薄弱。
5.政策支持不同步
土地相关政策不明确,对仍能保障农作物生长和渔业生产的桩基用地和电池组件列阵用地的土地性质不明确,对是否征收土地使用税或耕地占用税也不明确。光伏电站与配套电网工程建设周期不匹配,造成光伏项目电源电网难以同步投运。
6.管理服务未到位
标准体系不够健全,光伏电站设计、建设、验收和评估标准尚不完善,光伏设备产品检验机制尚需健全,电站的设备、设计、施工和运维等质量难以保证,影响光伏系统长期稳定运行。政策执行不到位,浙江省已出台的能耗双控目标责任制,高耗能企业屋顶需安装光伏发电系统等约束性政策,由于缺乏具体操作细则难以全面实施。缺少有效的投融资平台,银企对接机制不健全,特别是分布式光伏融资难度大。
(四)面临形势
1.清洁能源示范省建设对光伏发电发展提出新要求
面对全球气候和生态挑战,绿色发展理念逐渐深入人心,大力发展清洁能源已成为必然趋势。光伏发电作为一种技术成熟、产业化程度高的清洁能源,受到各国的高度重视,纷纷出台扶持政策措施,引导和鼓励光伏发电快速、规模化发展。当前我国光伏发电装机容量达到4300万千瓦左右,居世界首位,初步规划到2020年全国光伏发电装机突破1.5亿千瓦,发展空间十分广阔。大力发展光伏发电是浙江省建设国家清洁能源示范省的重要举措之一,到2023年全省光伏发电装机容量将达到1000万千瓦,目标明确,任务艰巨,全省光伏发电产业发展面临着新的挑战。
2.新型城镇化和美丽乡村建设为分布式光伏发电发展带来新机遇
随着浙江省新型城镇化进程快速推进,集约、智能、绿色、低碳的新型城镇化需要大规模清洁能源的支撑,给工业园区、公共建筑、工商企业屋顶建设分布式光伏发电带来契机。初步统计,浙江省有效面积3000平方米以上以工业园区、公共建筑为主的建筑屋顶面积约4000万平方米,可安装分布式光伏500万千瓦以上。同时,随着浙江省美丽乡村建设以及城乡居民生活水平提高和绿色用能理念深入,民居建筑建设家庭屋顶光伏成为新的应用空间。根据统计年鉴,2014年浙江省户籍数为1630万户,按6%的居民住户安装家庭屋顶光伏,全省可开发100万户家庭屋顶光伏,总规模约300万千瓦。
3.农、渔业现代化为光伏发电发展创造了新理念
现代农、渔业向规模化、集约化、设施化、绿色化发展,一方面需要光伏发电提供能源保障,另一方面也为光伏发电拓展了新的空间。互补型光伏电站将光伏发电、现代农业种植和渔业养殖、高效农业设施三者有机结合,通过对农、渔业土地空间的立体利用,既发展了现代农、渔业,又克服了光伏发电的用地制约,实现了农、渔业与光伏的互利共赢、共同发展。据初步统计,利用全省荒山荒坡、设施农业用地、围垦滩涂、鱼塘水库等建设农光、渔光互补地面光伏电站,规模可达1000万千瓦以上。
4.技术迭代创新为光伏发电发展注入新活力
“互联网+”、储能等技术进步为光伏发电发展带来突破性革命,使得光伏全产业链更加智能、高效、经济和环保。光伏发电基础材料、装备制造和系统应用核心技术的突破都将极大的提高光电转换效率,使光伏发电成本快速下降,不断增强市场竞争力,形成可持续发展动力,逐步从非完全市场化走向市场化,实现量到质的飞跃。
二、总体要求
(一)指导思想
深入贯彻落实中央财经领导小组第六次会议重大决策部署,按照能源“四革命一合作”战略思想和“创新、协调、绿色、开放、共享”五大发展理念,紧紧围绕国家清洁能源示范省建设,以技术创新进步为核心,以智能电网建设为支撑,加快屋顶分布式、地面集中式、家庭户用式光伏等太阳能利用,逐步形成“商业模式多样化、政府管理信息化、资源交易市场化、运营管理智慧化”的光伏发电发展体系,推动全省光伏产业健康发展,不断提高太阳能利用水平,为经济社会可持续发展提供重要保障。
(二)基本原则
统一思想,加大力度。增强各地各部门加快发展太阳能应用重要性的认识,将光伏发电等可再生能源开发放在地方项目优先支持突出地位。通过积极制定出台地方支持政策等方式,统一思想,形成合力,加大光伏发电等可再生能源发展力度。
因地制宜,差异发展。根据大型工业园区、荒山荒坡和城乡住户屋顶等不同建设场址,分类有序发展大型屋顶光伏、互补型地面光伏电站和千家万户家庭屋顶光伏等。针对沿海地市与内陆山区、经济发达地区与贫困地区以及海岛等不同地域特点,因地制宜发展农光、渔光互补光伏电站、分布式光伏、光伏小康以及海岛多能互补微网独立系统等光伏发电应用。
技术支撑,产业关联。重视光伏发电技术创新和成本降低,加强技术研发和科技创新体系建设,推动产业技术进步和自主创新能力提升,支撑应用市场发展,带动光伏应用产品制造、施工建设、设计咨询、运行维护等关联产业发展。
体制创新,强化考核。以问题为导向,完善光伏发电等可再生能源发展机制,加快建立和完善绿色电力证书交易市场和对燃煤发电企业非水可再生能源配额考核制度,为光伏发电等可再生能源开发利用营造良好的市场环境。
(三)发展目标
依靠技术进步和应用创新,全面加快实施光伏发电多元化应用,重点推进技术先进、效益综合的光伏发电应用示范区、示范项目建设。利用大型工业园区、经济技术开发区以及大型工商企业厂房等屋顶,规模化发展屋顶分布式光伏;利用荒坡荒地、沿海滩涂、设施农业用地等因地制宜、多能互补建设农光、渔光互补地面光伏电站;利用乡村、城市既有和新建家庭屋顶,实施全省百万家庭屋顶光伏工程建设。
至2020年,全省光伏发电总装机规模800万千瓦以上,其中,屋顶分布式光伏电站360万千瓦以上,地面集中式光伏电站440万千瓦以上,家庭屋顶户用光伏100万户以上。另外,至2020年全省太阳能热利用集热面积达到2000万平方米以上。
三、主要任务
(一)全力推动屋顶分布式光伏发电
在具备屋顶资源、就近接入、就地消纳等建设条件的地区,全力推动屋顶光伏发电的开发建设,重点在全省大型工业园区、经济技术开发区等工业厂房电力消纳集中区,连片建设大型屋顶分布式光伏发电系统;加快推进商场、学校、医院等公共建筑屋顶光伏发电系统建设;积极开发新建厂房和商业建筑等光电建筑一体化光伏发电系统,逐步形成多元化的分布式光伏利用市场。
到2020年,全省屋顶分布式光伏建设规模达360万千瓦以上。
(二)有序推进地面集中式光伏发电
充分利用荒山荒坡、沿海滩涂、设施农业用地以及鱼塘和水库水面等,因地制宜,有序开发农光互补、渔光互补等集中式光伏电站。在衢州、金华、丽水、绍兴等设施农业用地、丘陵山地丰富地区,积极发展农业大棚、农业种植等农光互补光伏电站。在宁波、台州、温州、湖州等鱼塘和水库丰富地区,积极发展渔光互补光伏电站。积极探索地面光伏电站、漂浮式水面光伏电站与现代农业种植和渔业生产等有机结合的发展模式,切实发挥光伏电站多能互补的综合效益。
到2020年,全省地面集中式光伏电站建设规模达440万千瓦以上。
表3—1浙江省光伏发电规划布局表

(三)全面实施家庭屋顶光伏发电
在全省范围内,选择有条件的农村独立住宅、新建民用建筑、新农村集中住房、城市高(多)层住宅小区、别墅排楼、贫困农户等各种类型民居屋顶,全面发展家庭屋顶光伏应用。坚持以市场推动为主,政府做好服务引导,鼓励国有资本、社会资本、银行保险等积极参与家庭屋顶光伏建设。同时,严控家庭屋顶光伏建设质量和美观协调,通过提供设计导则、布局范例、安装规范以及示范推广等途径,将家庭屋顶光伏建设成为美丽乡村、美丽浙江的一道风景,切实杜绝造成新的屋顶污染。
开展光伏帮扶工作,实施全省光伏小康工程建设。对2014年底调查认定的年收入低于4600元的低收入农户和省级结对帮扶扶贫重点村实施家庭屋顶光伏工程建设,使低收入农户和扶贫重点村通过家庭光伏发电收入,获得长期、稳定的增收,巩固“消除4600”成果,解决扶贫重点村集体经济收入薄弱问题。
到2020年,全省完成100万户以上家庭屋顶户用光伏建设,其中光伏小康工程20万户以上,总装机容量达到300万千瓦左右,其中光伏小康工程120万千瓦左右。
(四)做好配电网改造升级
抓紧实施全省配电网,特别是新一轮农网改造升级工程,重点加强衢州、丽水、湖州以及温州洞头、文成、泰顺,金华磐安,台州三门等负荷较小、电源较多地区的电网建设投资力度。进一步完善农村、中心镇等配电网网架,提高配电网电压等级,扩充变电容量,加快智能电网建设,确保满足光伏发电项目及时并网和发电量全额消纳,支持光伏发电上网模式(全额上网或自发自用余额上网)的自主选择。
到2020年,全省配电网建设投资700亿元以上,其中,农网建设投资400亿元以上,推动城乡电网更加坚强,基本满足丽水、衢州等电网相对薄弱地区地面光伏电站和乡村百万家庭屋顶光伏发电的并网需求。
(五)稳步推进太阳能光热应用
进一步推广太阳能热利用技术,以城市综合体、学校、医院、宾馆、饭店、公共浴室、大型居住区等屋顶为主,安装太阳能集中供热水系统。加强宣传引导,实施财政补贴,结合城市住宅小区和新农村建设,在民用建筑中大力推广利用太阳能热水器。加快探索建筑屋顶太阳能热水器和光伏发电系统一体化应用的创新模式。
到2020年,全省太阳能热水器推广利用面积达到2000万平方米。
四、重点工程
(一)分布式光伏示范园区工程加快建设嘉兴光伏高新区、杭州桐庐经济开发区、海宁经济开发区等国家级屋顶分布式光伏示范区。同时,进一步挖掘省内经济发达、用电负荷大的工业园区、经济技术开发区等集中连片工商企业厂房屋顶,新建省级屋顶分布式光伏发电应用示范区。到2020年,全省建成装机5万千瓦以上大型屋顶分布式光伏发电应用示范园区20个以上。
表4—1浙江省屋顶分布式光伏应用示范区规划布局表


(二)大型地面光伏电站基地工程
利用宁波、台州、温州等沿海地市的滩涂,逐步建设10万千瓦级大型渔光互补地面光伏电站基地;利用衢州、湖州、金华和丽水等地市荒山荒坡、设施农业用地,标准化建设农光互补地面光伏电站基地,总结已有农光互补光伏电站建设经验,加快推动光伏与现代农业种植技术的有机结合,形成集绿色能源、高效农业、旅游观光、科普教育等为一体的10万千瓦级大型农光互补地面光伏电站基地。利用水库、河道等水面,加快探索漂浮式、拉线式水面光伏电站技术,示范性建设光伏与水面生态提升相结合的水面光伏发电示范工程。
到2020年,全省建成3个以上10万千瓦级大型渔光互补地面光伏电站基地;5个以上10万千瓦级大型农光互补地面光伏电站基地以及3个以上水面光伏发电示范工程。
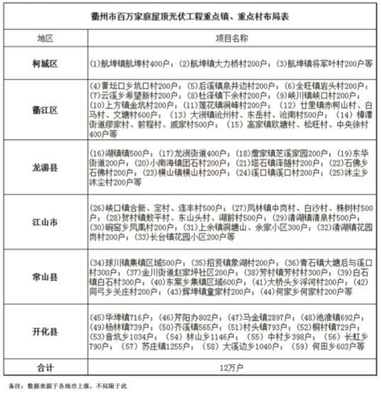
(三)百万家庭屋顶光伏工程
利用乡村已有民用建筑、新建民用建筑、城市集中住宅小区以及贫困农户等千家万户民居建筑屋顶,标准化、普及化推动百万家庭屋顶光伏工程建设。到2020年全省建成家庭屋顶光伏100万户以上,总装机容量300万千瓦左右(规划布局见表4—2),主要如下:
——结合“美丽乡村”建设,至2020年,在全省乡村既有独立住宅、新农村集中连片住房等,建成家庭屋顶光伏40万户以上。
——结合光电建筑一体化建设,至2020年,在全省城乡新建住房、城市新建高(多)层住宅小区等,建成家庭屋顶光伏20万户以上。
——结合城市现代化建设,至2020年,在全省城市、县主城区高(多)层住宅小区、别墅排楼等既有建筑屋顶,建成家庭屋顶光伏20万户以上。
——结合光伏小康工程建设,至2020年,在淳安等26个加快发展县和婺城、兰溪、黄岩3个区(市)的2014年底调查认定18万户年收入4600元以下低收入农户和2100个省级结对帮扶扶贫重点村,开展光伏小康工程建设,建成家庭屋顶光伏20万户以上。
表4—2浙江省百万家庭屋顶光伏工程规划布局表

表4—3浙江省百万家庭屋顶光伏工程实施时序表
(四)光伏先进技术应用工程
积极鼓励互联网、智能电网、先进储能等技术,在大型建筑、工业园区、岛屿、城镇等不同规模范围内,特别是新建区和用能扩容区的探索应用,开展光伏等可再生能源与天然气等化石能源相结合的多能互补示范项目、微电网示范项目以及“互联网+”智慧能源示范项目等先进技术应用工程建设。
到2020年,全省建设10个以上包含光伏发电的多能互补、“互联网+”智慧能源以及微电网等示范项目。
(五)光伏发电应用示范区工程
以促进城镇、乡村可持续发展为目标,结合新型城镇化、新农村建设,按照“新城镇、新能源、新生活”的发展理念,充分利用城镇乡村可再生能源资源,加快国家新能源示范城市(包括嘉兴秀洲区中德新能源示范城市),以及省清洁能源示范县、新能源示范镇、家庭光伏示范村等建设,积极推动以光伏发电为主的可再生能源技术在城乡供电、建筑和交通等领域应用。
到2020年,全省建成30个500户以上家庭屋顶光伏应用示范镇,100个200户以上家庭屋顶光伏应用示范村。
五、保障措施
(一)强化规划引领和计划制定
充分发挥全省太阳能发展规划的引导作用,按照规划确定的建设指标和重点项目布局,各设区市要抓紧制定地方光伏等可再生能源发展规划,并做好与地方国土、建设、水利、林业、电网等其他规划的衔接。按照总体规划目标任务,制定全省地面光伏电站、百万家庭屋顶光伏等太阳能发展年度计划。各设区市要根据年度计划约束性指标,明确年度工作重点,对大型项目要倒排工期节点。建立光伏发电规划、计划和重点项目一体化的管理机制,加强实施情况动态监测和评估,按规定程序适时进行调整。
(二)强化政策支持和责任落实
鼓励各地根据实际情况,积极制定分布式屋顶光伏、地面光伏电站以及家庭屋顶光伏等太阳能发展的支持政策,将光伏等可再生能源项目建设放在更加突出的位置。各地要切实承担起光伏发电项目建设推进和协调管理的主体责任,积极协调解决光伏发展中出现的土地、林地等关键问题,鼓励参照全省百万家庭屋顶光伏工程建设的推进协调机制,建立相应的地方推进机制,明确部门责任,研究建立实施绩效考评制度,强化实施过程中的督查考核,形成推进合力,行之有效地推动地方太阳能应用发展。
(三)强化标准建设和试点示范
严格按照《既有民用建筑屋顶太阳能光伏发电系统应用技术导则》和《农村新建建筑可再生能源一体化应用技术导则》相关要求,规范太阳能光伏等可再生能源建筑一体化应用工作,实现太阳能利用设施设备与建筑及周边环境相协调。探索建立农光互补、渔光互补光伏电站建设标准,规范化推进电站建设,切实达到农、渔业增效的效果,保障农光互补、渔光互补光伏电站高质、有序建设。高标准建设清洁能源示范县、新能源示范镇以及光伏发电应用示范区,提高示范区光伏组件转化率、光伏系统安装效果、多能互补实施等标准要求,切实达到示范试点标杆带动作用。
(四)强化模式创新和工作保障
鼓励各地深化探索光伏养老、光伏贷等家庭屋顶光伏推广模式,不断总结完善家庭屋顶光伏建设、融资、运维等市场化推进模式。通过微电网示范项目建设积累可持续、可推广的试点示范成功经验,推动光伏发电等分布式能源供应侧改革,探索区域内直接交易等商业模式。积极探索大型工业园区屋顶光伏、地面光伏电站发电直供以及工业园区内光伏发电消纳交易等模式。各地各有关部门需加强太阳能项目专项资金及补贴管理,落实光伏项目税收支持政策,支持光伏项目业主落实项目融资。国网公司有效简化光伏项目并网流程,做好光伏项目并网服务,加快丽水、衢州等电网薄弱地区配网建设,有效提高光伏电价附加结算效率。各地要加大光伏发电等可再生能源发展必要性、重要性以及经济性的宣传,在全社会营造推进光伏发电应用的良好氛围,有效调动各方积极性。
六、投资估算与社会影响评价
开发利用太阳能资源是调整能源结构、实施能源可持续发展的有效手段。项目建成后,可以改善区域电源结构,缓解当地电力供需矛盾,促进当地经济发展,增加就业机会,提高人民群众节能意识,对浙江省太阳能产业发展有着积极的推动作用,具有良好的经济与社会效益。
根据现有光伏设备市场情况,初步估算浙江省光伏发电项目年等效满负荷利用小时数约1000小时。参照浙江省已建光伏发电项目投资造价,屋顶分布式光伏项目单位千瓦静态投资约7500元/千瓦、集中式光伏项目约6500元/千瓦。
根据浙江省光伏项目规划目标,预计到2020年光伏项目投资总额达550亿元左右;项目建成后每年将提供清洁电力80亿千瓦时,减少CO2排放97万吨,每年增加税收约12亿元。此外还将带动浙江省电网配套建设、运行管理等延伸产业的发展,提供大量的劳动就业机会,其中设备制造、工程施工、运行管理环节吸纳的劳动力最多。估算至2020年浙江省光伏发电项目将创造2万个以上的就业岗位。
表6—1社会经济效益分析统计表


杭州市百万家庭屋顶光伏工程重点镇、重点村分布图























扫一扫关注微信