最新最快太阳能光伏资讯
太阳能光伏网

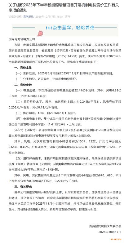
青海启动增量新能源项目竞价: 机制电价0.18~0.24元/度,机制电量22.41亿度

10月17日,青海省发改委发布《关于组织2025年下半年新能源增量项目开展机制电价竞价工作有关事项的通知》,决定组织青海省2025年下半年新能源增量项目开展机制电价竞价工作。

根据通知,本次竞价主体范围包括,2025年6月1日至2025年12月31日期间投产的新能源项目。区分风电、光伏发电组织竞价。

通知明确了竞价主要参数:

(一)电量规模。本次竞价的机制电量总规模22.41亿千瓦时,其中,风电6.33亿千瓦时,光伏16.08亿千瓦时。

(二)竞价限价水平。风电、光伏竞价上限均为0.24元/千瓦时。风电竞价下限0.205元/千瓦时,光伏0.18元/千瓦时。

(三)执行期限。12年,自2026年1月1日起计。

(四)申报电量上限。集中式单个项目机制电量申报上限=装机容量(交流侧)×该电源类型年度发电利用小时数×(1-厂用电率)×上限比例。

分布式(分散式)项目机制电量申报上限=装机容量(交流侧)×(1-年度自发自用电量占发电量的比例)×该电源类型年度发电利用小时数×上限比例。

其中,风电、光伏年度发电利用小时数分别为1509、1222.厂用电率分别为0.65%、0.49%。分布式光伏、分散式风电年度自发自用电量占发电量比例13.12%。上限比例40%。

(五)履约保函要求。未投产项目应按要求提交履约保函。最低保函金额按照项目核准(备案)装机容量(交流侧)×该类电源售省内电量过去3年平均发电利用小时×该类电源过去3年平均上网电价×5%计算。

其中,风电、光伏售省内电量过去3年平均发电利用小时数分别为670、680.平均上网电价分别为0.2098元/千瓦时、0.2246元/千瓦时。

通知要求,确保本次竞价工作于2025年11月中旬顺利完成。

原文如下:

最新相关

新疆100MW光伏项目开工!

10月15日,新疆塔里木油田轮台县油气行业增产扩绿10万千瓦光伏项目正式开工。根据此前该项目EPC招标公告显示,此项目总装机直流侧容量为120.5131MWp,交流侧容量为100MW,采用单晶硅双面双玻N型62...

多家光伏巨头签署新订单!

多家光伏巨头签署新订单!

█ 通威签署80MW高效组件供货协议10月12日至14日,在沙特阿拉伯利雅Solar & Storage KSA 2025期间,通威股份与沙特本地领先的绿色能源解决方案提供商 Sun Arabia 正式签署80MW高效组件供货...