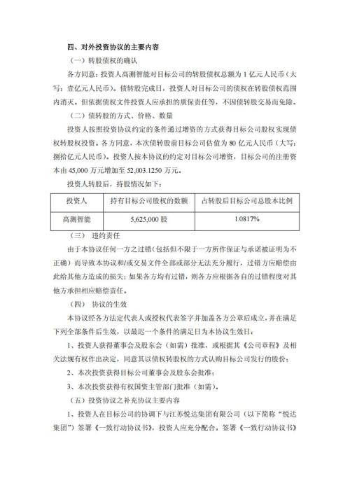
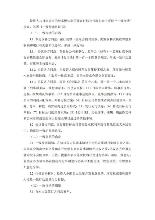
5月15日,高测股份发布对外投资公告。
公告显示,基于与润阳股份及其下属子公司的长期良好合作关系,为方便结算,青岛高测科技股份有限公司全资子公司青岛高测智能科技有限公司以对目标公司的债权人民币1.00亿元向目标公司增资。增资完成后,高测智能持有目标公司股份数额为5,625,000股,占转股后目标公司总股本的1.0817%。










5月15日,高测股份发布对外投资公告。
公告显示,基于与润阳股份及其下属子公司的长期良好合作关系,为方便结算,青岛高测科技股份有限公司全资子公司青岛高测智能科技有限公司以对目标公司的债权人民币1.00亿元向目标公司增资。增资完成后,高测智能持有目标公司股份数额为5,625,000股,占转股后目标公司总股本的1.0817%。










德国化学品生产商瓦克化学近日宣布了一项成本削减计划,将在全球范围内裁员超过1500人,此次裁员规模约占其全球员工总数的9%,大部分岗位削减将集中在德国。这项裁员是该公司名为"PACE"的重组项...
近日,隆基绿能科技股份有限公司(下称"隆基绿能")在上海证券交易所发行2025年面向专业投资者公开发行科技创新绿色公司债券(高成长产业债)(第一期)(债券简称: GK隆基01),国信证券担任牵头主承销...
12月1日亚洲交易时段,伦敦现货白银价格再创历史新高,盘中首次突破每盎司57美元,截至北京时间上午10点,伦敦现货银价报每盎司57.7美元,涨幅约2.3%。近期市场对美联储降息预期升高,这为白银及整...
光伏设备午后拉升,国晟科技(603778)、天宜新材涨停,明冠新材涨超10%,迈为股份(300751)、高测股份、赛伍技术(603212)、欧晶科技(001269)、海优新材跟涨。相关ETF方面,光伏龙头ETF(516290)涨0.5...
阿特斯发布截至2025年9月30日的第三季度财报,得益于太阳能组件需求旺盛及储能业务快速增长,公司业绩表现强劲。财报显示,公司当季净营收15亿美元,达指引区间上限。毛利率17.2%,主要得益于全球...
2025年11月24日,A股三大指数高开低走,光伏ETF华夏(515370)回调0.23%,持仓股微导纳米涨超3%,聚和材料、大全能源涨超2%。1月17日,在2025第八届中国国际光伏与储能产业大会开幕前夕,通威集团董事...
在山西某矿区,一排排光伏板整齐排列,将太阳能转化为绿色电能。项目建成后,预计年发电量1.6亿千瓦时,每年可减少二氧化碳排放量3.1万吨,节约发电标煤约4.1万吨。能源是工业的粮食,是推动经济发...
巴西本地时间11月15日,《联合国气候变化框架公约》第三十次缔约方会议仍在巴西亚马孙雨林地区的帕拉州首府贝伦市如火如荼地进行着。作为全球领先的绿色能源科技公司,隆基深度参与这场全球最重...
多个迹象表明,储能行业进入了供不应求时代。12日晚,海博思创(379.000. 0.84. 0.22%)披露采购宁德时代(404.120. -11.48. -2.76%)储能电池大单,三年200GWh!折射出储能需求旺盛,优质电芯紧缺。13...
11月13日,阿特斯发布公告称,公司控股股东CSIQ预计2025年第四季度预计总收入在13亿至15亿美元(折合人民币约92.4亿至106.7亿元)之间,毛利率预计在14%至16%之间。CSIQ2025年四季度预计组件出货量...
储能玩家强强联手,锁定未来三年200GWh电芯供给,引爆资本市场。11月12日,海博思创(688441.SH)公告自愿披露与宁德时代(300750.SZ;3750.HK)签署十年战略合作协议,双方签署协议约定应于每年度末就...
近日,隆基绿能两项突破性研究成果,在权威学术期刊《Nature》上连续发表,集中展示了公司在前沿技术领域取得的最新进展。2025年11月10日,《Nature》在线刊发隆基绿能联合苏州大学、西安交通大学...
今日储能板块呈现强势领涨态势。龙头股宁德时代盘中涨近6%,截至发稿报408.99元,成交活跃。板块内上能电气20cm涨停,奥特迅、天宏锂电等多股涨停。储能板块的强势上涨主要得益于强有力的政策支...
企查查显示,11月7日,万华绿能(东明)清洁能源有限公司成立,注册资本7.2亿元,法定代表人孙伟。该公司经营范围为许可项目: 发电业务、输电业务、供(配)电业务。一般项目: 风力发电技术服务;太阳...
因备受行业关注的硅料收储事项,光伏板块11月12日再度迎来波动。当日有市场传言称,晶澳科技(002459)高管在参加交流活动时谈及光伏行业酝酿的收储一事,且有传闻称关于光伏硅料和组件建立联盟的...
11月12日,光伏板块上演集体大跳水。光伏ETF一度跌超5%,通威股份(600438.SH)、隆基绿能(601012.SH)、晶澳科技(002459.SZ)等多只龙头股盘中逼近跌停。光伏全线走弱还伤及了大热门储能概念股,近...